
-
生物通官微
陪你抓住生命科技
跳动的脉搏
靶向AKT/mTOR信号通路的马普替尼(Maprotiline)在T细胞淋巴瘤中的肿瘤抑制作用研究
【字体: 大 中 小 】 时间:2025年09月03日 来源:Annals of Hematology 2.4
编辑推荐:
本研究针对T细胞淋巴瘤(TCL)治疗困境,首次揭示抗抑郁药马普替尼通过调控AKT/mTOR通路显著抑制肿瘤增殖并增强组蛋白去乙酰化酶抑制剂(HDACi)敏感性的双重机制。团队通过体外实验和NSG小鼠模型证实,该药物可诱导caspase依赖性凋亡且安全性良好,为TCL的临床联合治疗提供了新策略。
T细胞淋巴瘤(TCL)作为高度侵袭性的非霍奇金淋巴瘤亚型,其5年生存率长期停滞在50%左右。当前治疗方案面临三大困境:病理采样困难导致的诊断延迟、标准化疗方案的高毒性,以及HDACi等靶向药物普遍存在的耐药性问题。更棘手的是,AKT/mTOR通路的异常激活虽被公认是TCL的关键致病机制,却始终缺乏针对该通路的理想抑制剂。
在这项发表于《Annals of Hematology》的研究中,宁波大学附属李惠利医院的Li Xiaodong团队另辟蹊径,将目光投向已上市的抗抑郁药马普替尼。这个四环类化合物原本用于抑制去甲肾上腺素再摄取,但近年研究发现其在伯基特淋巴瘤中能诱导自噬性死亡。研究人员通过系统的实验设计,首次揭示了该药物在TCL中的多重抗肿瘤机制。
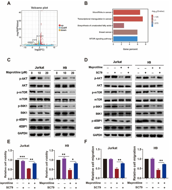
关键技术方法包括:1) 采用CCK-8法和Transwell实验评估马普替尼对4种TCL细胞系( Jurkat/H9/Hut-78/HH )的增殖和迁移抑制;2) 通过RNA-seq和KEGG分析筛选关键信号通路;3) 使用SC79(AKT激活剂)和Z-VAD-FMK(凋亡抑制剂)进行机制验证;4) 建立Jurkat细胞NSG小鼠异种移植模型评估体内疗效;5) 联合组蛋白去乙酰化酶抑制剂(Chidamide/Belinostat)探索协同效应。
Maprotiline抑制TCL细胞增殖迁移并诱导凋亡
化学结构显示马普替尼具有独特的四环骨架

AKT/mTOR通路的关键调控作用
RNA-seq鉴定出344个差异表达基因,其中促癌因子FGF8等显著下调。KEGG富集将mTOR通路列为最显著通路

HDACi的协同增敏效应
0.5μM Chidamide单用仅抑制30%细胞活力,但与10μM马普替尼联用后抑制率跃升至75%。这种协同作用伴随更显著的PARP切割和AKT/mTOR通路抑制,为临床克服耐药提供新思路。
体内实验验证疗效与安全性
30mg/kg马普替尼治疗使小鼠移植瘤体积缩小67%

这项研究开创性地拓展了马普替尼的临床应用边界,其双重作用机制——直接抑制AKT/mTOR通路与增强表观遗传药物敏感性,为TCL治疗提供了"老药新用"的典范。特别值得关注的是,作为已通过临床安全验证的上市药物,马普替尼相比全新化合物可大幅缩短转化医学研究周期。未来研究可进一步探索其与其它靶向药物的联用策略,以及生物标志物指导下的精准治疗可能性。
生物通微信公众号
知名企业招聘