
-
生物通官微
陪你抓住生命科技
跳动的脉搏
EBAMP:基于Transformer的广谱抗菌肽高效从头设计框架及其在多重耐药病原体治疗中的应用
【字体: 大 中 小 】 时间:2025年09月04日 来源:Cell Reports 6.9
编辑推荐:
针对抗生素耐药性危机,研究人员开发了EBAMP框架,结合Transformer生成模型与XGBoost筛选算法,成功设计出对细菌(如A. baumannii)和真菌(如C. auris)均有效的广谱抗菌肽(AMPs),实验验证37.5%阳性率,MIC低至2μg/mL,为应对MDR病原体提供了新策略。
抗生素耐药性已成为全球公共卫生危机,每年导致70万人死亡,预计到205年将增至千万。多重耐药(MDR)革兰阴性菌尤为棘手,而传统抗菌肽(Antimicrobial Peptides, AMPs)存在活性低、毒性高等局限。面对205050种可能序列的庞大搜索空间,现有机器学习方法难以兼顾生成效率与生物特性。Yunxiang Zhao等人在《Cell Reports》发表的EBAMP框架,开创性地将自然语言处理技术与生物特征学习相结合,为广谱AMP设计提供了新范式。
研究采用Transformer解码器架构,通过2400万UniProt序列预训练和20,687条AMP微调,构建生成模型。结合ESM-2和DCM特征提取,使用XGBoost分类器进行四阶段筛选(抗菌性、广谱性、低毒性、低MIC)。最终从50,000生成序列中优选256条合成验证。
研究结果:
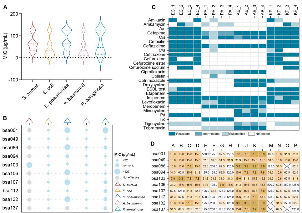
生物活性验证:96条(37.5%)序列对5种ATCC标准菌株有效,其中bsa001对E. coli和A. baumannii的MIC达1.95μg/mL,对16种临床MDR菌株保持2μg/mL活性。

安全机制:Top10肽的IC50和HC50显著高于MIC,bsa001处理20天未诱发耐药性。荧光探针(NPN/PI/DiSC3(5))证实其通过破坏膜结构起效。

体内疗效:小鼠全层皮肤感染模型中,bsa001使A. baumannii载量降低85.08%(与头孢他啶相当),C. auris载量减少98.15%(与两性霉素B相当),并显著降低IL-6等炎症因子。
计算解析:注意力权重分析与丙氨酸扫描一致,MD模拟显示bsa103垂直穿透膜结构(250ns)是其高效的关键,而I7A突变体因水平取向导致穿透延迟(1250ns)。
该研究首次实现语言模型在AMP设计中的规模化应用,突破传统方法仅针对细菌或真菌的局限。生成的AMP兼具抗菌/抗真菌活性,MIC50较现有技术降低50%,且具有明确的膜作用机制。EBAMP框架为应对ESKAPE病原体和新兴真菌威胁提供了可扩展的解决方案,其"生成-筛选"双阶段设计思路对生物大分子药物开发具有普适性启示。
生物通微信公众号
知名企业招聘