
-
生物通官微
陪你抓住生命科技
跳动的脉搏
松材线虫中两种新型RNA病毒的鉴定及其与致病性关联的分子特征研究
【字体: 大 中 小 】 时间:2025年09月05日 来源:Phytopathology Research 3.5
编辑推荐:
本研究针对松材线虫(Bursaphelenchus xylophilus)这一重大森林病原体的病毒组空白,通过高通量测序技术首次鉴定出两种新型RNA病毒BxVLv1(类Victoei病毒)和BxGv1(γ-分体病毒),揭示了其在弱毒株C14-5和强毒株J28/YNZT中的差异分布模式。研究发现病毒通过卵期垂直传播,且病毒衍生小干扰RNA(vsiRNA)的积累证实了病毒在线虫体内的活跃复制。该成果发表于《Phytopathology Research》,为探索病毒调控线虫致病性机制提供了全新视角,对发展松萎蔫病生物防治策略具有重要启示意义。
松树林中潜藏着一种肉眼看不见的致命威胁——松材线虫(Bursaphelenchus xylophilus)。这种微小蠕虫引发的松萎蔫病(Pine Wilt Disease, PWD)已席卷全球52个国家,被列为国际检疫性有害生物。令人困惑的是,同种线虫不同菌株的致病力存在巨大差异:强毒株能迅速摧毁松树,而弱毒株甚至丧失侵染能力。传统研究聚焦于线虫自身致病因子,却忽视了一个潜在“幕后推手”——寄生在线虫体内的病毒。尽管1959年就有线虫病毒感染的蛛丝马迹,但受技术限制,这类“病毒-线虫-植物”三重互作体系始终蒙着神秘面纱。
南京林业大学朱丽华团队与宁波大学陈剑平合作,首次将目光投向松材线虫的病毒组(virome)。研究选取弱毒株C14-5为突破口,通过Illumina HiSeq平台进行转录组测序,结合病毒小RNA分析等关键技术,揭开了两种新型RNA病毒的面纱。
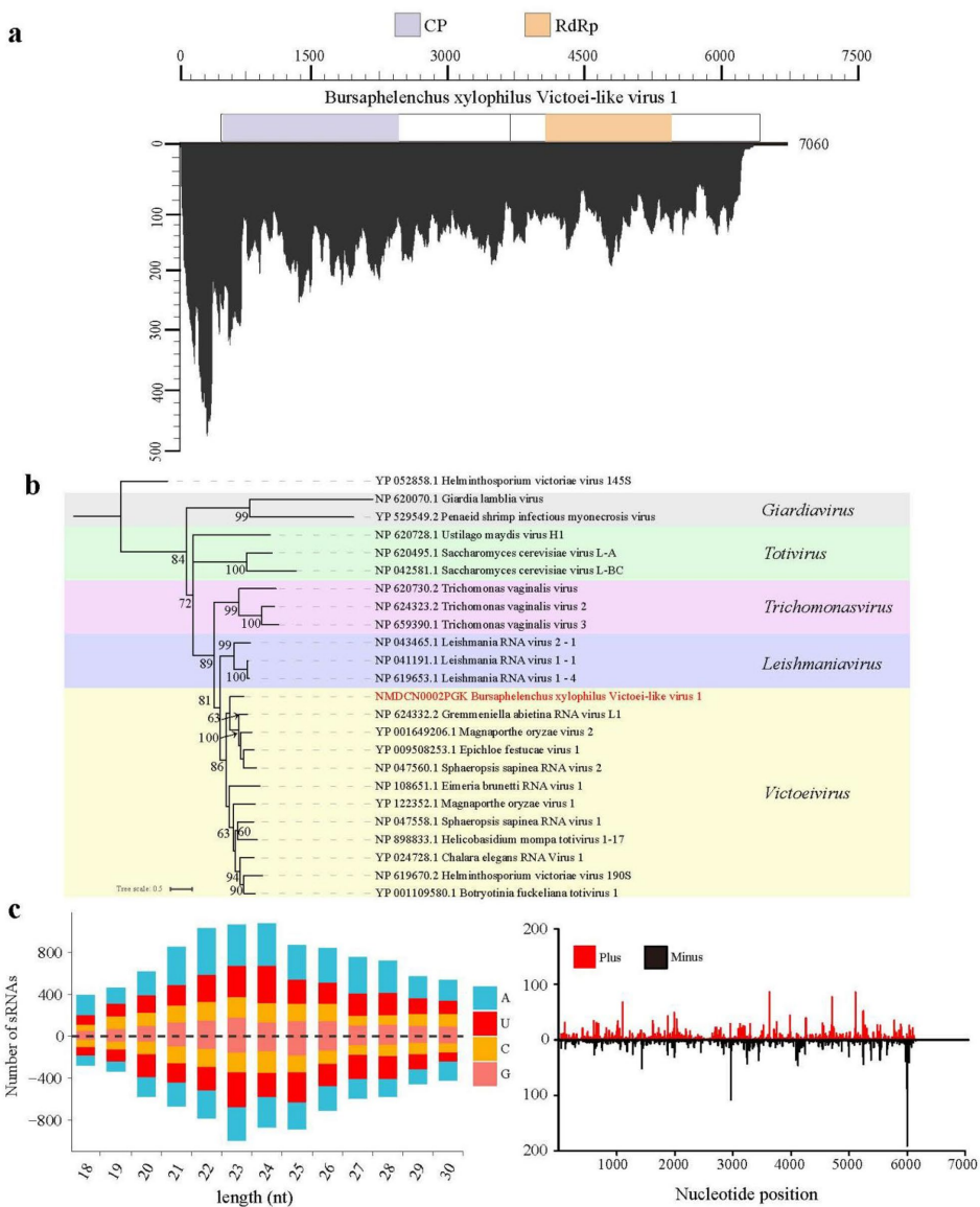
研究采用高通量测序技术对弱毒株C14-5进行转录组分析,通过Trinity软件组装获得69,537条contig。利用病毒Ref-Seq数据库比对筛选出12条病毒相关序列,其中两条分别与Totiviridae和Partitiviridae家族病毒相似。通过RACE技术获得全长基因组,分别命名为Bursaphelenchus xylophilus victoei-like virus 1(BxVLv1)和Bursaphelenchus xylophilus gammapartitivirus 1(BxGv1)。采用qRT-PCR检测病毒在不同发育阶段的表达模式,并通过RT-PCR调查39株地理来源不同的寄生线虫中病毒分布情况。
基因组特征分析
BxVLv1基因组全长6357 nt,具有典型Totiviridae家族特征:含双链RNA、两个开放阅读框(ORF1编码衣壳蛋白CP,ORF2编码RNA依赖的RNA聚合酶RdRp)。系统发育树显示其介于Leishmaniavirus和Victorivirus之间,可能代表新病毒属。

BxGv1的RdRp片段长1870 nt,具有Partitiviridae典型双链RNA结构,虽未检测到CP片段,但RdRp结构域(PF00680)明确。系统发育分析支持其为Gammapartitivirus新种。

病毒复制证据
病毒衍生小干扰RNA(vsiRNA)分析显示:两种病毒均产生18-30 nt的vsRNA,且正负链均有分布,5'端偏好A/U碱基,符合RNA干扰(RNAi)通路特征。值得注意的是,BxVLv1的vsRNA丰度显著高于BxGv1,暗示二者可能存在不同的复制策略或免疫逃逸机制。
发育阶段表达谱
qRT-PCR显示:BxVLv1在J2幼虫期表达最高,BxGv1在J3期达峰值。RT-PCR证实两种病毒在卵期即有表达,支持垂直传播假说。

地理分布特征
39株线虫检测显示:BxVLv1仅存在于弱毒株C14-5,而BxGv1在强毒株J28、YNZT及C14-5中均有分布。这种差异分布模式暗示BxGv1可能与线虫毒力调控存在潜在关联。
该研究首次绘制了松材线虫RNA病毒组图谱,揭示了三项突破性发现:1)发现Totiviridae和Partitiviridae家族新成员,拓展了无脊椎动物病毒多样性认知;2)证实病毒可经卵垂直传播,在线虫种群中稳定维持;3)揭示病毒分布与线虫毒力的潜在相关性,特别是BxGv1在强毒株中的广泛存在,为“病毒-线虫协同致病”假说奠定基础。
讨论部分指出,Partitiviridae病毒已知可显著改变真菌宿主致病性(如降低Colletotrichum alienum的致病力),而BxGv1与强毒株的共存现象,暗示其可能通过调控线虫分泌酶活性或迁移能力等增强毒力。这一发现为松萎蔫病防控提供了全新思路:未来或可通过靶向调控线虫内共生病毒,开发“以毒治虫”的绿色防控策略。研究也存在局限性,如未解析CP蛋白功能、缺乏病毒纯化与回接实验等,这些将是后续研究的重点方向。
生物通微信公众号
知名企业招聘