
-
生物通官微
陪你抓住生命科技
跳动的脉搏
肠道共生真菌白色念珠菌通过精氨酸代谢促进鼠伤寒沙门氏菌毒力增强的跨物种互作机制
【字体: 大 中 小 】 时间:2025年09月05日 来源:Nature 48.5
编辑推荐:
这项研究揭示了肠道共生真菌白色念珠菌(Candida albicans)通过精氨酸(arginine)代谢促进鼠伤寒沙门氏菌(Salmonella Typhimurium)毒力的新机制。研究人员发现白色念珠菌通过分泌精氨酸激活沙门氏菌的T3SS-1型分泌系统,同时抑制宿主炎症反应,显著增加病原体全身扩散风险。该发现为理解真菌-细菌-宿主三方互作提供了新视角,对免疫缺陷患者的抗感染治疗具有重要指导意义。
在人体复杂的肠道微生态系统中,细菌、真菌和病毒等微生物形成错综复杂的互作网络。虽然细菌间互作机制已有较多研究,但真菌作为肠道微生物组的重要成员,其与病原菌的互作机制仍知之甚少。白色念珠菌(C. albicans)是人类肠道中最常见的共生真菌之一,60%以上健康人群的肠道中都能检测到它的存在。与此同时,非伤寒沙门氏菌如鼠伤寒沙门氏菌(S. Typhimurium)每年导致全球约1亿例感染,在免疫低下患者中可能引发致命的全身性感染。这两种微生物常在炎症性肠病等病理条件下同时出现,但长期以来,科学界对它们之间是否存在直接互作及其机制缺乏认识。
为探究这一问题,Judith Behnsen团队在《Nature》发表了突破性研究成果。研究采用多组学联用策略,结合无菌小鼠模型和体外共培养系统,首次揭示了白色念珠菌通过代谢重编程促进沙门氏菌致病性的分子机制。关键技术包括:1) 16S和ITS测序分析肠道菌群动态变化;2) 荧光显微镜观察微生物空间互作;3) 转录组测序解析沙门氏菌基因表达谱;4) 代谢组检测精氨酸水平变化;5) 基因敲除菌株构建及功能验证;6) 小鼠感染模型评估病理变化。
C. albicans增强Salmonella毒力
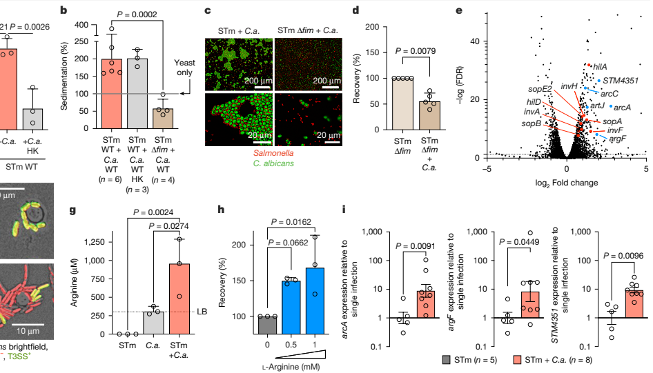
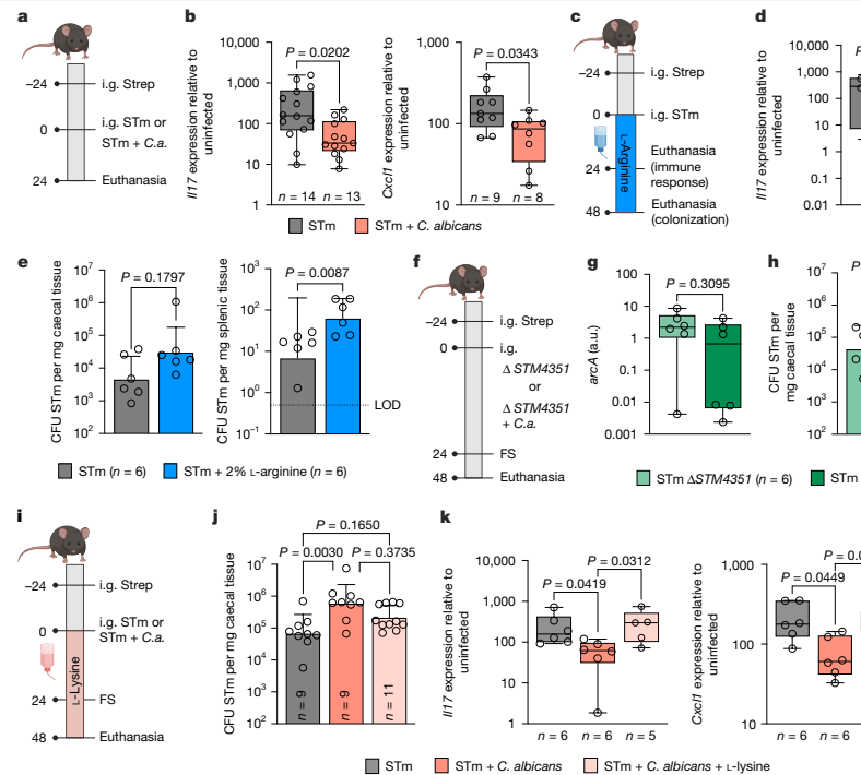
研究发现沙门氏菌感染后,小鼠肠道中念珠菌属相对丰度显著增加。通过构建共感染小鼠模型,证实白色念珠菌存在可使沙门氏菌盲肠定植量提高2倍,脾脏和肝脏中的病原体载量增加5-10倍,同时加重50%的体重下降。
精氨酸是毒力增强的关键介质

沙门氏菌通过1型菌毛(T1F)与白色念珠菌结合后,利用III型分泌系统(T3SS-1)将效应蛋白SopB注入真菌细胞。SopB通过调控精氨酸合成基因ARG1/ARG4的表达,促使白色念珠菌分泌毫摩尔级精氨酸。
精氨酸的双重调控作用

胞外精氨酸一方面通过激活沙门氏菌的精氨酸脱亚胺酶(ADI)通路,上调T3SS-1结构基因表达,使上皮细胞侵袭率提高80%;另一方面抑制宿主IL-17和CXCL1等炎症因子产生,减少中性粒细胞浸润,创造有利感染环境。
SopB的核心调控作用

精氨酸合成缺陷株(arg4Δ/Δ)无法增强沙门氏菌毒力,而回补ARG4基因可恢复该表型。在沙门氏菌SL1344株中,SopB与SopE效应蛋白功能冗余,双敲除株完全丧失诱导精氨酸合成能力。
宿主精氨酸摄取的病理影响

使用精氨酸转运竞争剂L-赖氨酸处理或敲除沙门氏菌精氨酸转运蛋白STM4351,均可部分逆转白色念珠菌的促感染作用,证实精氨酸代谢在菌-菌-宿主三方互作中的核心地位。
这项研究开创性地揭示了真菌代谢产物在细菌感染中的调控作用,建立了"白色念珠菌-精氨酸-沙门氏菌"的跨物种互作模型。发现不仅解释了临床观察中念珠菌携带者沙门氏菌感染复发率升高的现象,更为抗感染治疗提供了新思路:针对免疫缺陷患者,抗真菌治疗可能成为预防细菌性败血症的辅助策略。该机制可能普遍存在于其他真菌-病原菌互作系统,为微生物组研究开辟了新方向。
生物通微信公众号
知名企业招聘