
-
生物通官微
陪你抓住生命科技
跳动的脉搏
靶向YB-1磷酸化增强顺铂活性并破坏胸膜间皮瘤细胞分裂的转化治疗研究
《British Journal of Cancer》:Inhibition of YB-1 phosphorylation enhances cisplatin activity and disrupts cell division in pleural mesothelioma
【字体: 大 中 小 】 时间:2025年09月06日 来源:British Journal of Cancer 6.8
编辑推荐:
本研究针对胸膜间皮瘤(PM)治疗耐药难题,通过抑制冷休克结构域蛋白YB-1的丝氨酸102(S102)磷酸化,发现RSK抑制剂BI-D1870可降低YB-1核定位,诱导细胞分裂异常并增强顺铂疗效。该研究为改善PM治疗提供了新靶点策略,发表于《British Journal of Cancer》。
胸膜间皮瘤(PM)是一种与石棉暴露相关的致命性肿瘤,标准治疗方案近二十年未有突破。尽管免疫检查点抑制剂的出现为治疗带来新选择,但患者总体预后仍不乐观。这种治疗困境的核心在于肿瘤细胞对化疗药物的固有耐药性,其中冷休克结构域蛋白YB-1被证实是调控肿瘤恶性表型的关键分子。既往研究表明,YB-1通过促进细胞迁移和药物外排参与化疗耐药,但其磷酸化修饰在PM中的作用尚属空白。
为探索YB-1磷酸化的治疗价值,Karin Schelch团队采用多学科技术手段展开研究。研究首先通过免疫组化证实PM组织存在YB-1丝氨酸102(S102)位点磷酸化(pYB-1),随后利用RSK抑制剂BI-D1870和LJH685干预磷酸化过程,结合活细胞成像、细胞命运图谱分析等技术系统评估了干预效果。患者来源的原代细胞培养模型和多种PM细胞系为研究提供了可靠平台。
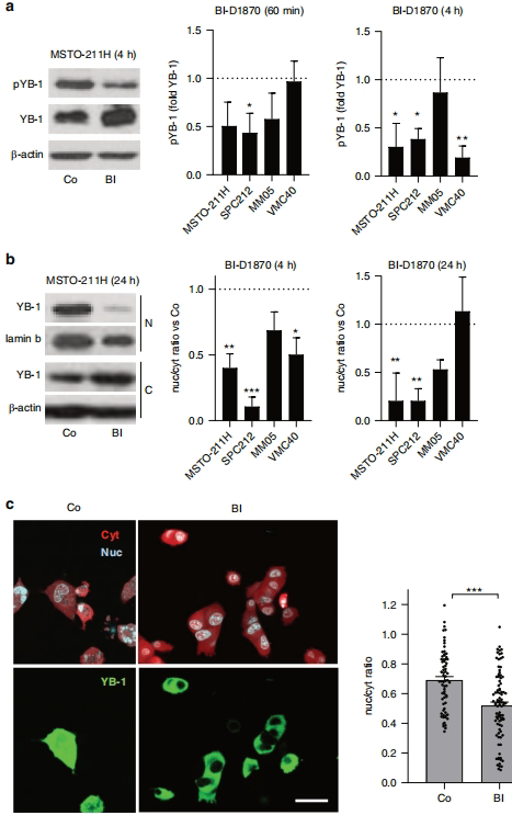
研究结果部分,首先在"YB-1 is present in its serine 102 phosphorylated form in mesothelioma tissue and cell compartments"中,免疫组化显示所有PM标本均存在pYB-1,且与总YB-1表达一致,而正常胸膜组织呈阴性。免疫荧光证实pYB-1在PM细胞系中呈现核质共定位特征。

"BI-D1870 inhibits YB-1 S102 phosphorylation and reduces its nuclear localisation"部分显示,BI-D1870处理显著降低YB-1 S102磷酸化水平,并通过核质分离实验证实其减少YB-1核定位。转染BFP标记YB-1的活细胞成像定量分析显示,药物处理后YB-1核质比显著降低。
"BI-D1870 reduces PM cell viability"部分通过生长抑制实验证实BI-D1870对PM细胞的剂量依赖性抑制作用,IC50值5.9-8.9 μM。值得注意的是,药物敏感性与细胞系YB-1表达水平呈正相关,克隆形成实验进一步验证了生长抑制效果。

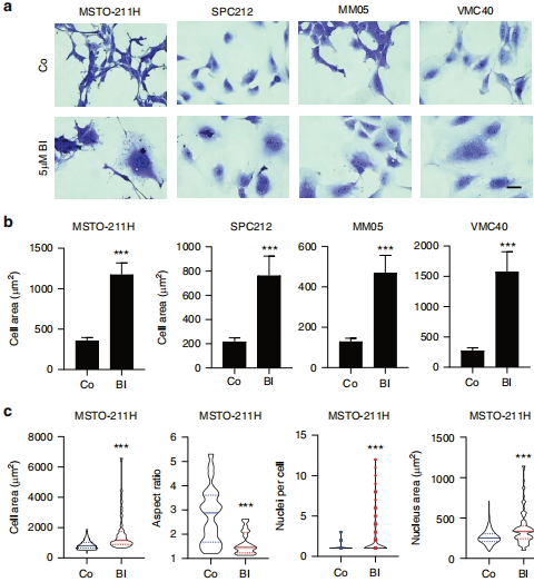
"BI-D1870 changes cell morphology"和"BI-D1870 induces cell cycle aberrations"部分揭示了药物处理的表型效应:细胞体积增大、多核化现象显著,细胞命运图谱分析显示细胞周期延长、胞质分裂失败率增加。迁移实验证实BI-D1870可显著抑制PM细胞运动能力。

最后在"BI-D1870 positively influences the effects of cisplatin and radiation treatment"中,研究证实BI-D1870与放疗或顺铂联用产生协同效应,这种增效作用在患者原代培养细胞中同样得到验证。

讨论部分强调,这是首次系统研究YB-1 S102磷酸化在PM中的作用。虽然RSK抑制剂可能影响多条通路,但药物敏感性与YB-1表达的相关性提示YB-1是其主要作用靶点。研究创新性地将YB-1磷酸化状态与细胞分裂调控相联系,为理解PM细胞周期异常提供了新视角。临床转化方面,研究证实靶向YB-1磷酸化可增强现有治疗方案的疗效,特别是与顺铂的协同作用具有重要临床价值。目前RSK抑制剂PMD-026已进入临床试验,本研究为其在PM中的应用提供了理论依据。未来研究可进一步探索pYB-1作为PM预后标志物的潜力,并优化联合治疗方案的时间序列。
生物通微信公众号