
-
生物通官微
陪你抓住生命科技
跳动的脉搏
3D成像驱动构建具有拮抗活性的多菌种生物膜及其对有害细菌的抑制作用
【字体: 大 中 小 】 时间:2025年09月06日 来源:ISME Communications 6.1
编辑推荐:
本研究针对生物技术领域中如何构建具有拮抗活性的合成微生物群落(SynComs)这一关键问题,开发了一种基于3D荧光成像的高通量分析方法。研究人员通过整合4D活细胞成像和数学模型,揭示了Bacillus velezensis和Pediococcus spp.组成的SynComs能通过营养竞争(Jameson效应)和特异性干扰(Lotka-Volterra模型)双重机制增强对病原体的排除效果。该研究为设计基于生物膜的微生物群落提供了新框架,对减少化学抗菌剂使用具有重要意义。
在微生物世界中,细菌很少单独行动,它们更倾向于形成复杂的生物膜(biofilm)群落。这些由多种微生物组成的"城市"被包裹在自产的基质中,展现出与游离状态截然不同的特性。然而,当有害病原体混入这些微生物城市时,就可能引发严重的健康问题。传统上,我们依赖化学抗菌剂来对付这些不受欢迎的"入侵者",但过度使用这些"化学武器"正导致日益严重的耐药性问题。于是,科学家们开始思考:能否利用微生物间的天然竞争关系,构建"友好"的生物膜来抵御病原体?
这就是Virgile Guéneau等人在《ISME Communications》上发表的研究要解决的核心问题。研究团队开发了一种创新的"自下而上"方法,将3D荧光成像技术与多菌株生物膜的高通量分析相结合,为设计具有拮抗活性的合成微生物群落(SynComs)提供了新思路。
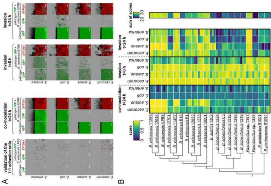
研究人员采用了几项关键技术:首先利用高内涵筛选共聚焦激光扫描显微镜(HCS-CLSM)进行4D(xyzt)活细胞成像,结合基因工程荧光标记菌株和专用图像分析软件BiofilmQ;开发了两种浸没式混合物种生物膜模型(共接种模型和入侵模型);应用Baranyi & Roberts生长模型、Jameson型和Lotka-Volterra模型等数学模型分析生物膜相互作用动力学;从EFSA QPS列表中选择的20株候选菌株(16株芽孢杆菌、2株类芽孢杆菌和2株片球菌)构成了研究材料库。
研究结果部分揭示了多项重要发现:
在"具有高病原体排除潜力的拮抗菌株筛选"中,通过两种体外浸没生物膜模型筛选发现,B. velezensis在两种相互作用模型中均表现出优于其他测试菌株的病原体排除能力,特别是菌株11457、11285、12048和ILPB8对E. cecorum和S. aureus表现出最佳抑制效果。
在"通过相容性指导的生物膜组装设计拮抗性SynComs"部分,研究发现选定的B. velezensis菌株(11285、12048和ILPB8)能够形成三菌株混合生物膜,且与系统发育距离较远的Pediococcus spp.相容共存。值得注意的是,这种芽孢杆菌组合显示出比单一和双菌株组合显著更高的表面积覆盖率。
"预先建立的拮抗性生物膜增强病原体排除"部分通过HCS-CLSM动力学实验表明,病原体排除主要遵循Jameson效应(营养竞争),并伴有特定的干扰动态。当E. cecorum初始占优时,B. velezensis通过干扰动态(符合Lotka-Volterra模型)实现排除,而当B. velezensis数量相当或更多时,这种效应消失。
在"芽孢杆菌和片球菌预先建立的混合物种生物膜对Salmonella enterica的叠加排除"部分,研究发现由B. velezensis和Pediococcus spp.组成的四菌株联合体覆盖了80%以上的表面,生物体积显著大于对照组。特别值得注意的是,在入侵模型中,这些联合体对S. enterica的排除效果显示出系统性叠加效应。
研究讨论部分强调了几个关键点:首先,生物膜生活方式显著影响微生物相互作用,这与浮游状态下的动力学截然不同;其次,初始种群比例对微生物相互作用的结果和动态具有关键影响;第三,只有选定的竞争性B. velezensis菌株能够彼此形成混合生物膜,并与更远缘的Pediococcus spp.相容,这符合"亲属相容性"原则;最后,通过选择系统发育距离较远但相容的物种(如Pediococcus spp.),可以实现遗传多样化、增强排除机制并扩展对不同物理化学环境的适应性。
这项研究的创新性在于开发了一套基于3D成像的完整流程,将微生物生态学理论与实际应用完美结合。研究不仅为设计基于生物膜的微生物群落提供了新框架,更重要的是,它揭示了生物膜特异性相互作用机制与浮游状态的本质差异。这些发现对开发新型生物防治策略、减少化学抗菌剂使用具有重要指导意义,在食品安全、畜牧业生产和医疗环境等多个领域展现出广阔的应用前景。



生物通微信公众号
知名企业招聘