
-
生物通官微
陪你抓住生命科技
跳动的脉搏
雌激素受体β在缰核中介导雌激素对产后激素撤退诱发抑郁的抗抑郁作用
【字体: 大 中 小 】 时间:2025年09月07日 来源:Molecular Psychiatry 10.1
编辑推荐:
本研究针对产后抑郁(PPD)的激素机制,发现缰核(LHb)中雌激素受体β(ERβ)通过调控星形胶质细胞钾通道Kir4.1介导雌激素的抗抑郁效应。研究人员采用激素模拟妊娠(HSP)大鼠模型,结合电生理、行为学和分子生物学技术,揭示ERβ激动剂可抑制LHb神经元爆发性放电并改善抑郁样行为,为靶向ERβ治疗PPD提供新策略。
产后抑郁(Postpartum depression, PPD)是困扰全球9.5-18.7%产妇的严重精神障碍,甚至导致20%的产后死亡。尽管其被归类为围产期发作的重度抑郁症亚型,但急剧的生殖激素变化(如雌激素水平在分娩后骤降)被认为是关键诱因。虽然雌激素治疗可缓解症状,但全身用药可能增加乳腺癌等风险,因此阐明其精确作用机制成为当务之急。
在这项发表于《Molecular Psychiatry》的研究中,Chenchi Duan等科学家团队聚焦大脑"反奖赏中心"外侧缰核(Lateral habenula, LHb)——该脑区在多种抑郁模型中显示异常活跃。研究人员创新性地采用激素模拟妊娠(Hormone simulated pregnancy, HSP)大鼠模型,通过多学科技术揭示了雌激素受体β(ERβ)在LHb中的关键作用。
研究主要采用以下关键技术:1)建立OVX大鼠HSP模型模拟围产期激素波动;2)强迫游泳实验(FST)和旷场实验(OFT)评估抑郁样行为;3)全细胞膜片钳记录LHb神经元电活动;4)RNAscope荧光原位杂交检测Kcnj10 mRNA;5)Western blot分析蛋白表达;6)脑区特异性病毒介导的ERβ敲降。
研究结果部分:
雌激素撤退诱导抑郁样行为和缰核Kir4.1上调
通过HSP程序模拟妊娠期激素变化后,雌激素撤退组(HSP-EW)大鼠在FST中不动时间显著增加,同时LHb中星形胶质细胞特异性钾通道Kir4.1蛋白水平升高,而T型钙通道Cav3.1和NMDA受体NR1亚基无变化。

LHb神经元爆发性放电和兴奋性增强
电生理记录发现HSP-EW组LHb神经元爆发模式放电比例从13.6%增至29%,爆发频率显著提高。电流注射实验显示神经元兴奋性增强,动作电位数量明显增多。

系统性ERβ激动剂缓解抑郁症状
在三种雌激素受体中,仅ERβ激动剂DPN能显著减少FST不动时间,且该效应在48小时后消失。电生理显示DPN处理降低LHb神经元爆发比例,RNAscope证实Kcnj10 mRNA表达减少,神经元静息膜电位去极化。
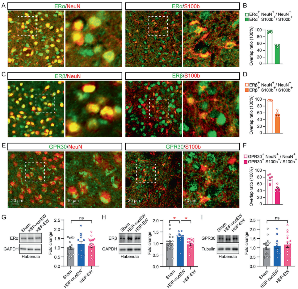
LHb中ERβ表达具有激素敏感性
免疫荧光显示LHb中三种雌激素受体(ERα、ERβ、GPR30)均表达于神经元和星形胶质细胞。Western blot发现仅ERβ在HSP期间表达上调,雌激素撤退后显著下降,呈现独特的动态变化模式。

LHb局部ERβ介导抗抑郁效应
LHb局部注射DPN即可产生抗抑郁效果。相反,使用AAV病毒特异性敲降LHb的ERβ后,雌激素的抗抑郁作用消失,证实该脑区ERβ的必要性。

这项研究首次揭示:1)LHb异常活化是PPD发生的关键神经机制;2)ERβ通过调控Kir4.1通道抑制LHb过度活跃;3)LHb局部ERβ是雌激素抗抑郁作用的充分必要条件。这不仅深化了对PPD神经生物学机制的理解,更重要的是为开发靶向ERβ的精准治疗方案奠定基础——既可避免全身雌激素治疗的副作用,又能针对PPD的核心病理环节。研究者提出的"ERβ-Kir4.1-LHb"调控轴为抑郁症治疗提供了新的分子靶点,其发现的ERβ表达动态变化规律也为理解激素敏感性精神障碍的发病机制带来重要启示。
生物通微信公众号
知名企业招聘