
-
生物通官微
陪你抓住生命科技
跳动的脉搏
PAD4依赖性中性粒细胞胞外诱捕网形成在急慢性肝毒性损伤中的双刃剑作用
【字体: 大 中 小 】 时间:2025年09月11日 来源:Toxicological Sciences 4.1
编辑推荐:
本研究针对中性粒细胞胞外诱捕网(NETs)在肝损伤中的矛盾作用,通过PAD4基因敲除模型系统揭示了其在急慢性CCl4肝毒性中截然不同的调控机制。研究发现急性期PAD4通过介导NETs形成加剧凝血激活和肝坏死,而慢性期NETs形成呈现PAD4非依赖性特征,为肝纤维化治疗提供了新的靶点策略。
肝脏作为人体最大的解毒器官,其损伤修复机制一直是医学研究的热点。近年来,中性粒细胞胞外诱捕网(NETs)这种特殊的免疫防御机制被发现在多种肝脏疾病中扮演"双面角色"——既能对抗病原体,又可能加剧组织损伤。特别是在肝纤维化进程中,NETs通过激活肝星状细胞(HSCs)促进胶原沉积的机制已得到初步证实,但其中关键的组蛋白瓜氨酸化酶PAD4的具体作用仍存在争议。更令人困惑的是,临床观察发现NETs相关标志物在急慢性肝病患者中呈现显著差异,这提示NETs的形成可能存在时相特异性调控机制。
为解开这些谜团,Rutgers大学的Lauren G. Poole团队在《Toxicological Sciences》发表了一项创新性研究。研究人员创造性地采用急慢性CCl4肝损伤模型,结合PAD4基因缺陷小鼠,系统揭示了NETs形成在肝损伤不同阶段的调控差异及其病理学意义。这项研究不仅为理解肝脏疾病进展提供了新视角,更对开发阶段特异性治疗策略具有重要指导价值。
研究主要采用以下关键技术方法:1) 建立急慢性CCl4肝损伤小鼠模型(雄性/雌性C57BL/6J野生型和PAD4-/-型);2) 多维度NETs检测体系(血浆MPO-DNA复合物、CitH3及组织共定位分析);3) 肝纤维化定量评估(天狼星红染色和I型胶原免疫标记);4) 凝血功能检测(凝血酶-抗凝血酶TAT复合物);5) 肝损伤标志物分析(血清ALT活性测定和组织学评估)。
研究结果部分的重要发现如下:
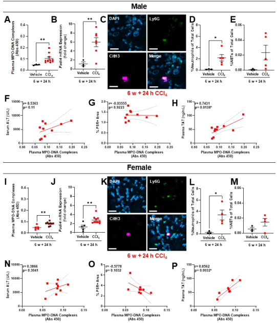
慢性毒性挑战中的NET特征
通过6周CCl4处理发现,虽然循环NET标志物(MPO-DNA复合物)显著升高,但肝内NETs(Ly6G+/CitH3+共定位)却极少检出。值得注意的是,MPO-DNA水平与凝血激活标志TAT呈强正相关,但与肝纤维化程度无显著关联。这一现象提示在慢性肝损伤中,NETs可能主要通过影响凝血系统而非直接促进纤维化发挥作用。

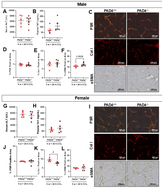
PAD4缺失的慢性效应
令人意外的是,PAD4缺陷仅使血浆CitH3水平降低,对MPO-DNA复合物无显著影响,且未改善肝纤维化(天狼星红染色)。但在雌性小鼠中观察到I型胶原沉积减少约20%,暗示PAD4的作用可能存在性别差异。这些结果挑战了"PAD4-NETs轴是肝纤维化核心机制"的传统认知。

急性损伤中的NET动态
单次CCl4攻击后24小时,循环NET标志物(核小体、CitH3、MPO-DNA)均显著升高,且肝内NETs明显增多。特别值得注意的是,此时NET标志物水平与肝损伤程度(ALT)正相关,为急性期NETs的致病作用提供了直接证据。

PAD4的急性期调控作用
在急性模型中,PAD4缺陷显著降低所有NET标志物,并减少凝血激活(TAT降低40%)和肝坏死。这一结果与慢性模型形成鲜明对比,证实PAD4在急性期NETs形成中起主导作用。

讨论部分揭示了几个关键科学价值:首先,研究首次证实NETs形成存在"时相转换"现象——急性期依赖PAD4,而慢性期可能转为gasdermin-D依赖的非经典途径。这一发现解释了为何DNase(非特异性DNA降解)在既往研究中显示抗纤维化效果,而PAD4抑制却收效甚微。其次,凝血系统激活与NETs的关联性分析为肝病患者易发血栓并发症提供了机制解释。最后,性别差异的发现提示雌激素可能通过调控PAD4活性影响肝纤维化进程,这为个性化治疗提供了新思路。
该研究的临床意义在于:为急性肝损伤提供了PAD4抑制剂
生物通微信公众号
知名企业招聘