
-
生物通官微
陪你抓住生命科技
跳动的脉搏
利用诱导多能干细胞揭示FGF信号调控内皮-造血转化发育机制并提升造血干细胞生成效率
【字体: 大 中 小 】 时间:2025年09月20日 来源:Stem Cell Reports 5.1
编辑推荐:
本研究针对iPSC(诱导多能干细胞)定向分化为造血干细胞(HSC)效率低下的难题,通过单细胞转录组测序技术整合人类胚胎数据集,首次发现iPSC分化过程中FGF(成纤维细胞生长因子)信号通路持续激活会抑制内皮-造血转化(EHT)。研究人员通过斑马鱼模型和化学抑制剂实验证实,抑制FGF信号可显著增强造血干细胞/祖细胞(HSPC)生成。该研究为优化iPSC定向分化协议提供了关键靶点和理论依据,对再生医学具有重要意义。
在生命科学领域,造血干细胞(HSC)的生成一直被视为再生医学的"圣杯"。这些具有自我更新和多向分化潜能的细胞,在胚胎发育过程中通过一种独特的内皮-造血转化(EHT)过程产生。近年来,诱导多能干细胞(iPSC)技术的出现为获得人源造血细胞提供了新的途径,然而iPSC定向分化为功能性HSC的效率始终不尽如人意,这表明体外分化过程与胚胎内的天然造血过程存在重要差异。
为了解决这一难题,Rachel Wellington等研究人员在《Stem Cell Reports》发表了最新研究成果。他们通过高分辨率的单细胞转录组分析,首次绘制了iPSC分化过程中EHT的动态图谱,并将其与人类胚胎数据集进行整合比较,发现了影响iPSC造血分化效率的关键调控机制。
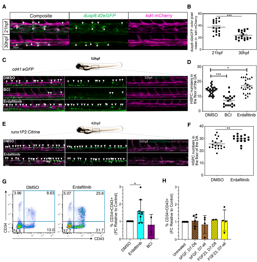
研究团队采用了一系列先进的技术方法:通过单细胞组合索引RNA测序(sci-RNA-seq)和10X单细胞RNA测序对iPSC分化过程进行全面转录组分析;利用斑马鱼转基因模型(dusp6:d2EGFP和runx1P2:Citrine报告系统)进行体内功能验证;应用流式细胞术分选特定细胞群体;使用NicheNetR算法预测配体-受体相互作用;并通过小分子化合物(erdafitinib和BCI)进行信号通路调控实验。

单细胞时序分析揭示体外造血发育动态
研究人员首先对iPSC来源的类胚体(EB)进行系统性单细胞转录组分析,覆盖分化第7、8、11、14、18和21天。结果显示EHT是一个短暂的过程,在第7-8天达到高峰,随后逐渐下降。通过UMAP降维可视化,研究人员成功识别了造血和内皮细胞群体,其中表达RUNX1、CD34、SPN(CD43)和DLL4的细胞群体显示出典型的EHT特征。
体外体内EHT发育动力学比较
为获得高分辨率EHT图谱,研究团队在分化第8天富集CD34+或CD43+/CD45+的内皮和造血细胞进行深度测序。分析发现了一个活跃进行EHT的细胞群体(RUNX1+、CD34+、DLL4+、SPNneg),并将其与人类胚胎数据集(CS10-13、CS14-17)进行整合。结果表明iPSC来源的HE细胞经历了与胚胎AGM区域相似的发育转变,但在转录组水平存在显著差异。

体外体内EHT分子比较分析
通过比较iPSC与HSC competent人类胚胎的EHT过程,研究人员发现iPSC来源的EHT存在关键基因表达异常。特别是在HE向HSPC转变过程中,内皮细胞身份基因(FLT1、KDR、SOX7、DLL4)未能正常抑制,而HSC命运基因(HLF、HOXA9、MECOM、SPINK2)表达不足。这种双重缺陷可能是iPSC造血分化效率低下的重要原因。
配体-受体相互作用图谱指导iPSC分化
基于差异表达基因,研究人员使用NicheNetR算法预测了可能调控EHT的配体-受体相互作用。发现TNF、ADAM17、cAMP、IL-13、HAS2、IFN-γ、TGF-α、FGF23、EDN1和AGT等信号通路在iPSC分化过程中可能被异常激活。其中FGF信号通路尤为突出,在iPSC来源的内皮细胞中FGF2和FGF23表达显著上调。

FGF信号在EHT过程中的化学调控
在斑马鱼模型中,研究人员发现EHT起始后(30 hpf)背主动脉中的FGF活性显著低于EHT前(21 hpf)。通过小分子化合物调控实验,证实抑制FGF信号(使用erdafitinib)可增加cd41+ HSPC数量,而激活FGF信号(使用BCI)则产生相反效果。在iPSC分化体系中,第7-8天添加erdafitinib可显著提高CD34+CD43+ HSPC产量,而添加FGF激动剂或配体则无此效果。

本研究通过系统性单细胞分析揭示了iPSC造血分化过程中的关键调控机制,发现FGF信号通路在EHT过程中起着负向调控作用。研究人员不仅提供了首个iPSC来源EHT的高分辨率图谱,还鉴定出多个可调控的信号通路,为优化iPSC定向分化协议提供了重要理论基础和实践指导。

研究的创新性在于将体外iPSC分化系统与体内胚胎发育过程进行直接比较,这种整合分析方法能够识别出在传统研究中容易被忽略的细微但重要的差异。发现的FGF信号调控机制不仅深化了对造血发育生物学的理解,也为提高iPSC向HSC分化效率提供了切实可行的策略。

该研究的科学意义远超出造血发育生物学领域。首先,建立的方法学框架可用于研究其他细胞类型的分化过程;其次,发现的信号通路调控机制可能适用于其他干细胞分化系统;最后,研究结果为再生医学中细胞治疗产品的开发提供了重要技术支持。通过精确调控发育信号通路,我们有望在不久的将来实现功能性造血干细胞的体外高效生成,为血液疾病患者带来新的治疗希望。
生物通微信公众号
知名企业招聘