
-
生物通官微
陪你抓住生命科技
跳动的脉搏
SIFamide受体介导的雄性果蝇GABA能神经元突触可塑性调控经验依赖性交配行为
【字体: 大 中 小 】 时间:2025年09月21日 来源:iScience 4.1
编辑推荐:
本研究揭示了SIFamide(SIFa)神经肽通过其受体(SIFaR)在果蝇fru阳性神经元中调控雄性性行为的新机制。研究人员发现SIFaR在GABA能mAL神经元中通过突触可塑性介导性经验调节的交配持续时间,为解决神经肽如何通过特定神经元回路调控复杂社会行为这一重要问题提供了新见解,为行为神经生物学研究提供了重要范式。
在复杂的动物行为调控机制研究中,神经肽如何通过特定神经元回路精确调控社会行为一直是神经科学领域的核心问题。果蝇作为模式生物,其相对简单的神经系统和丰富的遗传工具为解析行为神经机制提供了独特优势。雄性果蝇的性行为表现,特别是求偶指数、交配潜伏期和交配持续时间等参数,受到先前性经验的显著调节,这种经验依赖性的行为可塑性暗示着神经系统中存在动态调节机制。
先前研究表明,SIFamide(SIFa)神经肽在调节果蝇睡眠、摄食和繁殖等多种行为中发挥重要作用,但其受体SIFaR在雄性特异性神经元中如何调控性行为的机制尚不明确。特别是SIFa信号如何与果蝇性别决定基因fruitless(fru)和doublesex(dsx)定义的神经元回路相互作用,以及这种相互作用如何导致行为可塑性,这些关键问题亟待解答。
研究人员在《iScience》上发表的这项研究中,综合运用了遗传学操作、行为学分析、免疫组化染色、钙成像技术和突触标记等多种技术方法。研究使用了GAL4/UAS系统进行细胞特异性基因操控,通过RNA干扰技术敲低特定基因表达,采用tGRASP技术可视化突触连接,利用GCaMP7s进行体内钙成像记录神经元活动,并运用免疫组化方法进行神经元定位和共标分析。实验对象为正常饲养的果蝇群体,所有行为学实验均使用SPR缺失的处女雌蝇标准化雌性反应性。
研究首先通过系统性筛选发现,SIFa神经元的神经肽释放而非电活动本身对求偶指数(CI)至关重要,而神经元活动状态则对交配潜伏期(CL)更为关键。进一步实验表明,多巴胺能传输介导CI调节,而谷氨酸能和章鱼胺/酪胺能系统则调控CL。

关键发现表明,SIFaR在fru阳性神经元中的表达对调节交配持续时间(MD)和CI至关重要,但不影响CL。特异性抑制fru阳性SIFaR神经元完全消除了长交配持续时间(LMD)和短交配持续时间(SMD)行为,证明这些神经元在交配投资决策中的核心作用。
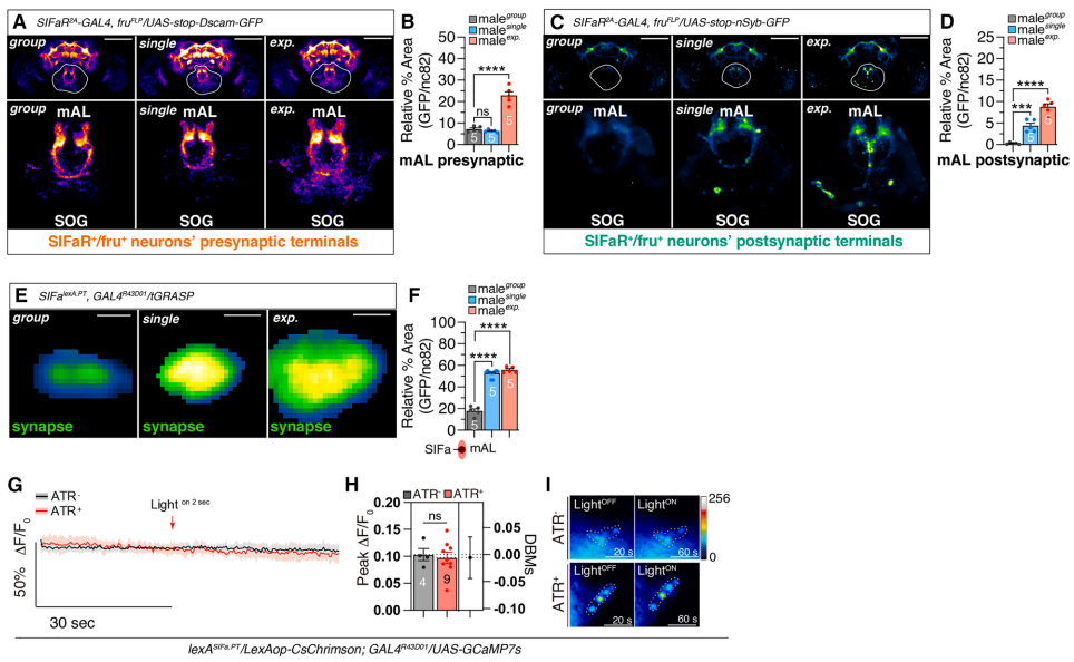
研究人员进一步发现,在GABA能的mAL神经元中敲低SIFaR会导致性经验雄性的交配持续时间显著长于幼稚雄性,表明GABA能抑制功能的受损导致去抑制现象。这种效应特异性体现在mAL神经元中,提示这些神经元通过GABA释放抑制fruP1神经元活动来调节交配行为。

突触可塑性分析显示,社会隔离和性经验都能增强SIFa到mAL神经通路的突触连接。性经验雄性的SIFaR+/fru+ mAL神经元突触前末端显著增加,而突触后末端在社会隔离和性经验雄性中都增强。tGRASP实验进一步证实,社会隔离和性接触都促进了这些神经元群体之间的突触连接增强。

钙成像实验表明,mAL神经元对SIFa神经元激活无反应,这与其GABA能特性一致,可能通过抑制下游信号传递。这种非响应性提示SIFa输入可能通过调节这些神经元内的突触可塑性来创造情境特异性的内部状态,而不是直接激活它们。
研究还发现,CL的调节独立于SIFa释放或SIFa神经元的神经递质释放,但受SIFaR神经元 knockdown的影响。CL依赖于特定神经肽输入到SIFa神经元,特别是corazonin(Crz)和short Neuropeptide F(sNPF)信号,表明非突触传输机制可能参与CL调节。
研究结论表明,SIFa神经元通过不同的神经肽能信号通路协调雄性性行为。SIFaR在fru阳性和阴性神经元中的差异性表达使得同一SIFa-to-SIFaR回路能够通过不同脑区的表达和不同的回路组合来调节各种交配行为。mAL神经元中观察到的经验依赖性突触可塑性为社会情境如何塑造神经回路和行为适应提供了机制性解释。
这些发现不仅揭示了神经肽信号在行为可塑性中的重要作用,还为理解大脑如何整合内部状态和外部信号来产生适当行为反应提供了新见解。该研究建立的实验范式和方法学平台为进一步解析复杂社会行为的神经机制奠定了基础,对理解神经肽在行为调控中的普遍原理具有重要启示意义。
研究的局限性在于尚未直接证实SIFa通过体积传输非突触方式影响交配潜伏期的假说,未来研究可使用基因编码的神经肽传感器(如GRAB reporters)结合体内成像技术来验证这一机制。此外,环境变量可能对行为结果产生影响,连接组学分析和实时神经肽成像将是解决这些问题的有力工具。
生物通微信公众号
知名企业招聘