
-
生物通官微
陪你抓住生命科技
跳动的脉搏
巨噬细胞铁死亡驱动GCN2缺陷诱导肺静脉动脉化新机制及靶向干预策略
【字体: 大 中 小 】 时间:2025年09月23日 来源:Nature Communications 15.7
编辑推荐:
本期推荐:为解决肺静脉闭塞性疾病(PVOD)中GCN2(EIF2AK4)缺陷导致肺静脉重塑的机制难题,研究人员通过单细胞测序、空间转录组和基因编辑小鼠模型,首次发现巨噬细胞铁死亡是驱动静脉内皮动脉化的关键环节,证实铁死亡抑制剂Ferrostatin-1可逆转疾病表型,为PVOD治疗提供了新靶点。
在肺动脉高压疾病谱中,肺静脉闭塞性疾病(Pulmonary Veno-Occlusive Disease, PVOD)是一种罕见却致命的亚型,其特征为肺小静脉进行性闭塞和含铁血黄素在巨噬细胞中的异常沉积。虽然既往研究发现在家族性和散发性PVOD患者中存在General Control Nonderepressible 2(GCN2, 由EIF2AK4基因编码)的双等位基因突变,但GCN2缺陷如何影响肺静脉细胞及其微环境的具体机制仍不明确。更严峻的是,目前除肺移植外尚无有效治疗方法,患者诊断后中位生存期不足两年,这凸显了揭示其分子机制并开发靶向疗法的紧迫性。
针对这一挑战,由张靖远、毛佩、周腾飞等研究人员组成的研究团队在《Nature Communications》上发表了最新研究成果。他们通过整合临床样本分析、单细胞多组学技术、基因工程动物模型和分子生物学实验,系统阐明了GCN2缺陷通过诱导巨噬细胞铁死亡(ferroptosis)进而驱动肺静脉动脉化的全新机制,并验证了靶向铁死亡的治疗潜力。
研究主要采用了以下关键技术方法:1) 对PVOD患者和对照组肺组织进行单细胞RNA测序(scRNA-seq)和空间转录组学(10x Visium)分析;2) 构建携带人类致病突变Eif2ak4
研究结果
PVOD患者肺巨噬细胞铁死亡相关基因表达上调
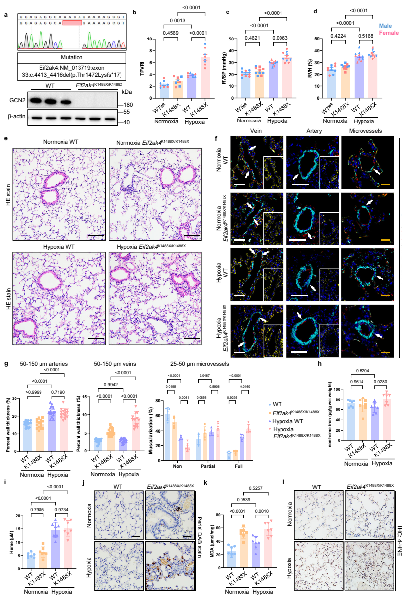
通过对PVOD患者肺组织的免疫组化和scRNA-seq分析,发现GCN2蛋白表达缺失,且巨噬细胞是主要受累细胞群。基因集富集分析显示,巨噬细胞中铁死亡通路基因显著上调。普鲁士蓝染色证实患者肺组织铁沉积增加,脂质过氧化产物MDA和4-HNE水平升高,提示铁死亡激活。

Eif2ak4
研究团队构建了携带人类致病突变的小鼠模型。缺氧6周后,突变小鼠出现显著的肺血管阻力指数(TPVRI)和右心室收缩压(RVSP)升高,病理检查发现肺静脉肌化及炎症细胞浸润。突变小鼠肺组织铁沉积、MDA和4-HNE水平显著增加,证实铁死亡发生。

Fer-1逆转遗传性和药物诱导性PVOD模型表型
使用铁死亡抑制剂Fer-1进行干预,无论在预防还是治疗模式下,均能显著降低Eif2ak4
GCN2缺陷通过上调HMOX1增强巨噬细胞铁死亡敏感性
机制上,GCN2缺陷的巨噬细胞和HT1080细胞中血红素加氧酶1(HMOX1)表达显著升高,导致铁释放增加。铁处理显著降低GCN2缺陷细胞的活力,增加脂质过氧化和细胞内铁沉积,证实GCN2缺陷通过HMOX1途径加剧铁死亡。
GCN2缺陷增强静脉内皮细胞动脉化和平滑肌细胞招募
scRNA-seq分析发现,PVOD患者静脉内皮细胞(VECs)中动脉标志物NRP1、KDR、EFNB2以及NOTCH4、JAG2、CXCL12表达上调,而静脉标志物TEK、ACKR1表达下降,提示静脉向动脉的命运转变。空间转录组进一步证实血管区域动脉特征增强。
ETS1转录因子调控NRP1/KDR/EFNB2表达驱动静脉动脉化
通过空间转录组和转录因子活性分析,发现ETS1是PVOD血管中最显著上调的转录因子,直接调控NRP1和KDR的表达。体外实验证实,铁处理可诱导GCN2缺陷的人脐静脉内皮细胞(hUVECs)中NRP1、EFNB2表达和ERK磷酸化水平升高。
研究结论与意义
本研究首次揭示了GCN2缺陷导致PVOD的全新机制:GCN2缺失通过上调巨噬细胞中HMOX1表达,促进铁死亡发生和铁离子释放;微环境中的铁离子通过激活ETS1转录因子,上调静脉内皮细胞中NRP1、KDR、EFNB2等动脉标志物的表达,驱动静脉内皮向动脉表型转化,最终导致肺静脉闭塞性病变。
这一发现不仅为理解PVOD的发病机制提供了全新视角,更重要的是提出了靶向铁死亡的治疗新策略。研究表明铁死亡抑制剂Ferrostatin-1能够有效逆转动物模型的疾病表型,这为开发PVOD的靶向治疗提供了直接实验依据。此外,研究鉴定的NRP1/KDR/EFNB2信号轴作为静脉动脉化的特异性标志物集合,可用于PVOD的临床诊断和疗效评估。
该研究的创新性在于:首次建立了模拟人类PVOD的遗传工程小鼠模型;通过多组学技术揭示了巨噬细胞-内皮细胞互作的新机制;将铁死亡与血管重塑相联系,拓展了细胞死亡方式在血管疾病中的作用;提出了可转化的治疗策略,具有重要的临床意义。这些发现不仅适用于PVOD,也可能为其他类型的肺动脉高压和血管重塑性疾病提供新的治疗思路。
生物通微信公众号
知名企业招聘