
-
生物通官微
陪你抓住生命科技
跳动的脉搏
斑胸草雀热喘鸣声的非适应性本质:揭示喉部空气动力学哨声机制及其对声信号演化的启示
【字体: 大 中 小 】 时间:2025年09月23日 来源:Current Biology 7.5
编辑推荐:
本研究针对斑胸草雀"热呼叫"声的生物物理机制及功能意义展开研究。通过体内外实验结合流体动力学分析,发现这些声音实为吸气过程中喉部产生的空气动力学哨声(aerodynamic whistles),声源强度仅13.9±3.3 dB SPL@1m,低于听觉感知阈值35dB。研究否定了其作为亲代-胚胎适应性通信信号的功能,为动物声信号演化机制研究提供了重要范式。
在动物通信研究领域,鸟类鸣声一直被视为适应性声信号演化的经典模型。近年来有研究报道斑胸草雀在高温环境下会发出一种特殊的"热呼叫"(heat calls),被认为可能在全球变暖背景下具有亲代-胚胎间的近距离通信功能。这些高频率(7-11 kHz)的声信号被推测能够调控胚胎发育,使其更好地适应高温环境。然而,这些声信号的声学特性描述并不完善,其产生的生物物理机制更是完全未知,这限制了对它们潜在功能的准确理解。
为了深入探究这一问题,研究人员在《Current Biology》上发表了最新研究成果。他们通过综合运用体内录音、离体器官实验、流体动力学分析和解剖学验证等多种技术手段,对斑胸草雀的热相关声信号进行了系统研究。实验使用的斑胸草雀样本来自澳大利亚麦考瑞大学的野生衍生种群和南丹麦大学的实验室繁殖种群。
研究结果和讨论
热相关声信号的声学特性
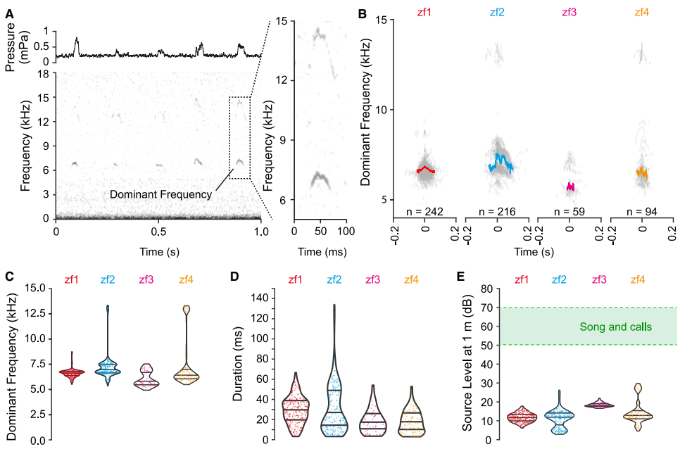
通过体内录音分析,研究人员发现斑胸草雀在40°C高温环境下产生的热相关声信号具有高度可变的频率轮廓,通常呈锯齿状,主导频率为6.8±0.6 kHz。这些声信号极其微弱,在10厘米处的接收声压级仅为33.9±3.3 dB re.20μPa,相当于在1米处的声源强度只有13.9±3.3 dB。与斑胸草雀的鸣唱和接触叫声(50-70 dB SPL@1m)相比,热相关声信号要弱35-55 dB,这一发现暗示其可能采用不同于常规声信号产生的机制。

声信号产生机制的离体验证
通过离体实验,研究人员成功在分离的上呼吸道中诱导出与热相关声信号高度相似的声音,这些声音同样在吸气气流期间产生,频率为5.9±2.0 kHz,且频率受气流量的强烈调制。气流大小 during 声信号产生为8.9±4.4 mL/s,这一范围与热喘呼吸(panting)时的气流大小(2.4-10 mL/s)重叠,而远高于安静呼吸(0.8-1.7 mL/s)和鸣唱(1.3-2.0 mL/s)时的气流。这表明热相关声信号并非由鸣管(syrinx)产生,而是产生于气管和喙之间的上呼吸道某处。

喉部解剖结构与哨声产生机制
研究人员对鸟类喉部进行了详细的解剖学分析。鸟类喉部由三个软骨组成:高度不对称的环状软骨(cricoid)、不成对的前环状软骨(procricoid)和双侧的杓状软骨(arytenoids)。通过系统性的结构切除实验,他们发现当移除杓状软骨/前环状软骨的刚性结构时,86%的标本中热相关声信号产生停止,这表明声信号产生于喉部内部而非其他软组织振动。

流体动力学机制分析
维度流动分析表明,热哨声的产生与雷诺数(Reynolds number, Re)和斯特劳哈尔数(Strouhal number, St)密切相关。在喉部最窄处(0.7 mm),气流开始向湍流转变的临界值为20 mL/s。观察到的哨声产生气流范围(5-20 mL/s)对应的雷诺数为600<Re<2,300,斯特劳哈尔数为0.1<St<0.4,这与已知哨声类型的参数范围一致。研究人员提出这些哨声是层流-湍流过渡阶段边界层压力波动产生的层流哨声(laminar-flow whistles),这是一种此前仅在汽车后视镜中发现的现象。
功能意义重新评估
研究结果对热相关声信号的功能提出了根本性质疑。先前研究中使用的回放声压级(67 dB SPL)比自然热哨声的生理相关水平高出至少27-33 dB(即几个数量级)。此外,成年斑胸草雀在6-8 kHz的听觉敏感性为70-85 dB SPL,而热哨声的声压级比行为感知极限低至少36 dB。考虑到幼鸟和胚胎的听觉敏感性更加有限,以及声音在通过蛋壳和蛋白时的进一步衰减,热哨声不可能作为空气传播的信号或线索发挥功能。
研究结论与意义
本研究通过多学科方法揭示了斑胸草雀热相关声信号的真正本质:它们是在热喘呼吸过程中由喉部产生的空气动力学哨声,而非适应性声信号。这一发现不仅解决了关于这些声信号产生机制的长期疑问,更重要的是对先前关于其通信功能的解释提出了强烈质疑。
研究的理论意义在于首次在鸟类中证实了喉部哨声产生机制的存在,表明鸟类与某些啮齿类动物一样,能够同时采用声带振动和哨声机制产生声音。这扩展了我们对动物声信号产生机制多样性的认识。方法论上,研究展示了如何结合生物声学、流体动力学和解剖学方法来全面解析声信号产生机制。
实践意义上,这项研究强调了在动物通信研究中准确理解声信号产生机制和自然声学环境的重要性。不恰当的实验设计(如过高的回放声压级)可能导致对声信号功能的错误解释。研究人员建议使用"热哨声"(heat whistles)而非"热呼叫"来指代这些声音,以准确反映其产生机制而不暗示通信功能。
总体而言,这项研究为动物声信号演化研究设立了新的标准,强调需要同时考虑行为背景和生理机制来准确理解声信号的功能意义。对斑胸草雀热哨声机制的阐明不仅解决了一个具体的科学问题,更为未来研究动物声信号产生和演化的生物物理基础提供了重要参考。
生物通微信公众号
知名企业招聘