
-
生物通官微
陪你抓住生命科技
跳动的脉搏
结构化相互作用解释合成微宇宙中关键种缺失现象
【字体: 大 中 小 】 时间:2025年09月23日 来源:The ISME Journal 10.8
编辑推荐:
本刊推荐:为探究复杂生态系统中关键种(keystone species)的普遍性及其形成机制,研究团队通过16种海洋细菌构建合成微宇宙,在八种不同碳源环境中开展“生态敲除(EKO)”实验,结合广义Lotka-Volterra(gLV)模型与培养基实验,发现由于物种承载力差异形成的层级化相互作用结构可显著降低次级灭绝风险,揭示了微生物群落抵御物种缺失的韧性机制,对生态系统稳定性理论和合成微生物组构建具有重要启示。
在生态学研究中,关键种概念自Robert Paine提出海星捕食者案例以来持续引发广泛讨论。这类物种对生态系统的影响远超其生物量比例,其消失可能引发连锁性的次级灭绝(secondary extinctions)和入侵事件。理论研究表明关键种在自然生态系统中应普遍存在,尤其通过物种相互作用网络的高度连接性可预测其"关键性(keystoneness)"。微生物群落作为理想模型系统,为研究物种移除效应提供了可操作平台,此前研究曾在植物根际和人工肠道微生物组中发现关键种案例,但其在不同环境条件下的普遍性仍不明确。
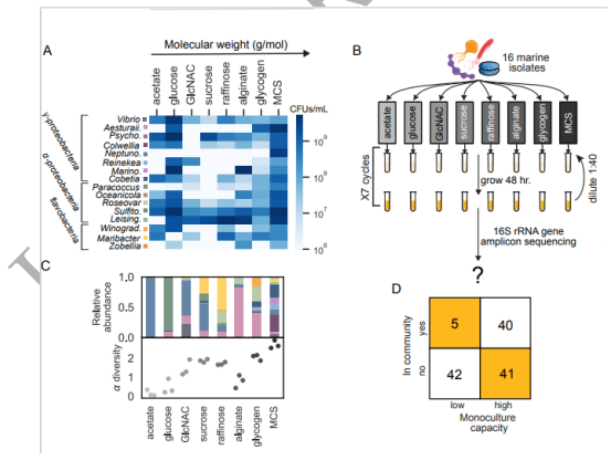
为系统探究关键种的形成条件,Sivan Pearl Mizrahi等研究者设计了一套创新实验体系。他们从西蒙斯基金会PRiME项目选取16种海洋细菌,涵盖黄杆菌科(Flavobacteriaceae)、红杆菌科(Rhodobacteraceae)等5个主要科属,在八种不同碳源环境(从简单单糖到复杂多糖)中构建合成微宇宙。通过七轮生长-稀释循环培养,利用16S rRNA基因扩增子测序解析群落结构,并首创"生态敲除(Ecological Knock-Outs, EKO)"方法——通过从初始接种物中系统移除单个物种来模拟物种缺失效应。
关键技术方法包括:1)多碳源培养体系(葡萄糖、糖原等8种环境);2)生态敲除实验设计(16物种×8环境×3重复);3)广义Lotka-Volterra模型仿真;4)种间相互作用统计推断算法;5)条件培养基互作实验(spent media experiments)。
群落组装显示环境依赖性生物多样性
研究发现在不同碳源环境中,完整群落的物种丰富度存在显著差异。简单碳源(如乙酸酯)仅支持1-2种优势种生存,而复杂碳源(如多碳源培养基MCS)可维持10种以上物种共存。值得注意的是,某些在纯培养中生长不佳的物种能在群落中持续存在,而部分纯培养生长良好的物种反而在竞争中被淘汰,表明正负相互作用同时存在于群落中。

生态敲除揭示群落韧性
通过128组EKO实验(16物种×8环境),发现115组(90%)未引发任何次级灭绝或入侵事件。仅13组产生次级影响,其中12组为单一物种更替,唯一观察到次级灭绝的案例发生在糖原环境中。最显著的影响来自乙酸酯环境中的Neptunomonas敲除,引发两个物种入侵,但因其本身是优势种,不符合关键种"不成比例影响"的定义标准。

模型揭示承载力变异的核心作用
通过广义Lotka-Volterra模型仿真,发现当种间相互作用随机分布时,模型预测应存在大量关键种(平均每个EKO引发4.4±3.0次次级影响)。但引入物种承载力(carrying capacity)变异后(实验观测到承载力存在19倍差异),模拟结果与实验高度吻合:95%的EKO仅引发0-1次次级影响。承载力差异通过αij = (Kj/Ki)Aij公式重塑相互作用矩阵,形成层级结构——高承载力物种对低承载力物种产生强影响,而自身受其他物种影响较弱。

实验验证相互作用层级结构
通过统计推断重建的相互作用矩阵显示,物种受影响程度存在显著相关性(p<0.001)。条件培养基实验进一步证实:某物种受其他物种培养液影响的强度呈现高度一致性——易受一个物种影响的物种也更易受其他物种影响。这种层级结构在液滴微流控技术获得的数千对相互作用数据中也得到验证。

本研究通过实验与模型相结合,揭示了微生物群落中关键种稀少的内在机制。承载力变异导致的层级化相互作用结构,使物种受影响程度呈现相关性,从而缓冲了单一物种缺失带来的连锁效应。这种结构可能源于物种间生长速率、死亡率等生命史策略的差异,是自然选择背景下可能普遍存在的现象。
研究结果对生态系统管理具有重要启示:相较于高度连接的随机网络,具有层级结构的生态系统可能更具韧性。这为合成微生物群落设计提供了新原则——通过调控物种功能性状的分布模式,可增强群落稳定性。未来研究需进一步探索不同物种库、环境梯度以及进化适应对关键种形成的影响,从而更准确预测真实生态系统的响应规律。
该研究发表于《The ISME Journal》,为理解微生物群落组装规则提供了新视角,对生态理论发展和微生物组工程应用具有双重意义。
生物通微信公众号
知名企业招聘