
-
生物通官微
陪你抓住生命科技
跳动的脉搏
内侧隔区依赖的海马分裂细胞对情境输入编码的神经机制及其在联想记忆中的作用
【字体: 大 中 小 】 时间:2025年09月25日 来源:Cell Reports 6.9
编辑推荐:
本研究针对海马分裂细胞如何编码非空间情境信息及其神经环路机制这一关键问题,通过体内钙成像技术记录小鼠在执行条件性辨别任务时背侧海马CA1区的神经活动,发现分裂细胞可同时编码情境输入和反应信息,且学习过程增强了其数量和表征强度。进一步研究表明,内侧隔区(MS)特别是其表达小白蛋白(PV)的神经元,通过MS-海马通路特异性调控情境信息的编码,而不影响反应或位置信息的处理。该发现揭示了分裂细胞利用不同神经环路编码联想结构的不同组成部分,为理解灵活行为的神经基础提供了重要见解。
大脑适应不断变化的环境的能力依赖于刺激与反应策略之间关联的编码。海马分裂细胞(splitter cells)作为一类表现出情境依赖性放电模式的神经元,被认为在此过程中发挥重要作用。然而,分裂细胞是否编码非空间情境信息以及支持此类表征的神经环路仍不清楚。
近年来研究发现,海马不仅编码空间信息,还表征时间、奖励、物体和任务相关线索等多种非空间信息。特别令人感兴趣的是,一部分位置细胞在同一位置表现出不同的活动模式,取决于旅程的起源或目的地,或环境情境。这些情境依赖性神经元被称为"分裂细胞",因为它们能够区分具有不同先前或未来情境的重叠空间轨迹。虽然分裂细胞在编码回顾性和前瞻性空间信息方面的作用已得到较好支持,但它们是否编码非空间情境信息以及这种编码是否依赖于共享或不同的神经环路输入仍存在疑问。
作为海马的主要输入结构之一,内侧隔区(medial septum, MS)在调节海马分裂细胞活动中的作用尚不明确。MS包含多种神经元亚型,包括GABA能、谷氨酸能和胆碱能神经元,所有这些神经元都投射到海马。这个区域对于调节海马和内嗅皮层的神经动力学至关重要,特别是在空间记忆和导航的背景下。通过控制theta振荡和贡献锐波涟漪的产生,MS影响内部生成神经活动的时间组织。
为了解答这些问题,研究人员使用微型内窥镜成像技术记录了小鼠在T迷宫执行条件性辨别(conditional discrimination, CD)任务时背侧CA1区(dCA1)的群体钙活动。小鼠学会将每个情境输入(两个不同的物体线索之一)与特定选择关联:遇到线索A时左转,遇到线索B时右转。
研究发现dCA1分裂细胞对于编码情境输入和反应信息至关重要。MS通过其小白蛋白(parvalbumin, PV)阳性神经元,是分裂细胞在联想学习中表征的必要条件,特别是对于情境编码。选择性抑制MS通路或MS中的PV+神经元会降低行为准确性并减少分裂细胞数量。MS失活特异性破坏情境表征,而不影响反应相关编码。这些发现表明,分裂细胞依赖不同的神经环路来编码联想结构的不同组成部分,其中MS关键性地支持灵活行为所需的情境输入。
研究人员运用了多项关键技术方法:通过体内钙成像技术记录背侧海马CA1区神经元活动;使用化学遗传学方法(AAV-based hM4D(Gi))特异性抑制MS神经元活动;采用光遗传学技术刺激MS神经元以调节海马theta振荡;利用Cre-loxP系统实现细胞类型特异性操纵(PV-Cre、Vglut2-Cre和ChAT-Cre小鼠);通过线性支持向量机(SVM)解码神经活动信息;应用主成分分析(PCA)降低神经活动数据的维度。
研究人员训练小鼠在T迷宫中执行两项择一CD任务,每项试验包含一个情境输入,由中央干末端两个不同物体线索之一表示。通过微型显微镜记录右侧dCA1的神经元钙活动,将钙荧光信号转换为估计放电率以更精确表征神经元活动的时间模式。

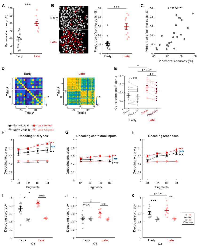
通过将小鼠轨迹分成9个段落,研究人员发现dCA1神经编码从C1段开始就能成功解码试验类型,准确率沿着中央干增加并在整个T臂保持高水平。通过包含错误试验来分离情境输入和反应信息,研究发现情境信息可以从中央干的C3和C4段成功解码,而在小鼠通过线索转入T臂后下降到机会水平。反应信息的解码准确率沿着中央干逐渐增加,在T臂达到峰值。

在中央干中,约有29.1±0.03%的dCA1神经元表现出轨迹调节活动。这些分裂细胞基于其峰值活动顺序排列,形成跨越整个中央干的不同活动模式的神经元激活序列。分裂细胞在试验类型解码方面表现出高准确率,显著优于全群体或非分裂细胞。特别是在C3段(神经活动在选择点前强烈区分试验类型的关键区域),分裂细胞和全群体的解码准确率显著高于机会水平,而非分裂细胞未能达到显著解码准确率。
学习过程中,行为准确性和分裂细胞比例均显著增加。早期学习阶段准确率为57.94±2.98%,后期达到79.54±2.63%;分裂细胞比例从早期的11.05±2.39%增加到后期的29.52±3.29%。行为准确性与分裂细胞比例在整个学习过程中呈现强相关性。群体活动模式分析显示,随着学习进行,同类试验间的相关性系数显著增加,表明试验间一致性增强。

MS失活导致CD任务表现准确性显著下降,并伴随分裂细胞比例大幅减少。MS失活不影响细胞总数或分裂细胞及整个群体的总体神经元活动水平。MS抑制显著降低了中央干试验类型解码性能,但不影响T臂解码准确性。进一步分析发现,MS抑制后情境输入的解码准确率显著降低,未能超过机会水平,而反应信息的解码准确率保持相似水平。

选择性靶向直接MS-海马投射,研究人员发现特异性通路抑制的效果与全局MS抑制密切相似,导致CD任务表现显著下降和分裂细胞比例减少。从dCA1群体活动解码显示,中央干试验类型解码准确率显著降低,但T臂不受影响。MS-海马抑制损害了分裂细胞表征,导致情境输入解码准确率显著降低,而反应解码保持稳定。
使用转基因小鼠系选择性表达Cre重组酶于PV表达GABA能、谷氨酸能或胆碱能神经元,并结合Cre依赖性hM4D(Gi)选择性失活每种神经元类型。研究发现MS PV神经元失活导致任务表现显著受损和分裂细胞比例减少。这些观察结果与全局MS失活和MS-海马通路抑制后观察到的效果一致。相反,选择性抑制Vglut2-Cre小鼠中的谷氨酸能神经元或ChAT-Cre小鼠中的胆碱能神经元,对行为表现准确性或分裂细胞比例没有显著影响。
研究结果表明,海马分裂细胞实施了一种用于情境输入和反应的复用神经编码,MS中的小白蛋白神经元特异性调节支持联想记忆的情境表征。这些发现揭示了分裂细胞利用不同的神经环路来编码联想结构的不同组成部分,其中MS关键性地支持灵活行为所需的情境输入。
该研究的重要意义在于揭示了MS-海马通路在情境信息处理中的特异性作用,为理解联想学习的神经机制提供了新见解。研究发现MS PV+神经元而非Vglut2+或ChAT+神经元对分裂信号至关重要,这表明MS内不同的神经元类型在信息处理中具有功能特异性。此外,研究证明学习增强了分裂细胞的数量和任务特异性表征,这为神经可塑性提供了直接证据。
这些发现不仅深化了我们对海马分裂细胞功能的理解,还为相关神经系统疾病(如阿尔茨海默病等记忆障碍疾病)的治疗提供了潜在靶点。通过特异性调控MS-海马通路或MS PV+神经元活动,可能为改善联想记忆功能障碍提供新的治疗策略。
生物通微信公众号
知名企业招聘