
-
生物通官微
陪你抓住生命科技
跳动的脉搏
TRIM21通过TCF3/MCM2/5轴调控DNA复制促进结直肠癌发展及化疗敏感性
【字体: 大 中 小 】 时间:2025年09月26日 来源:Cell Death Discovery 7
编辑推荐:
本研究针对结直肠癌(CRC)治疗中面临的DNA复制调控机制不明确及化疗耐药问题,开展了TRIM21通过TCF3/MCM2/5轴调控DNA复制的机制探索。发现TRIM21高表达与CRC不良预后相关,通过下调TCF3解除对MCM2/MCM5的转录抑制,促进DNA复制起始与延伸。关键意义在于揭示TRIM21 knockdown可增强5-FU/SN-38化疗敏感性,为CRC靶向治疗提供新策略。
结直肠癌是全球发病率和死亡率持续上升的恶性肿瘤之一。尽管手术、化疗和免疫治疗等临床策略不断进步,但仍面临诊断时丧失手术机会、多药耐药和免疫治疗耐受等挑战。DNA复制作为严格调控的细胞过程,其异常与肿瘤发展密切相关。复制蛋白如ORC1、CDT1和MCM家族成员在多种肿瘤中高表达,与患者预后相关。特别是MCM2和MCM3被证明是比Ki-67更敏感、特异的增殖标志物。复制应激(RS)是维持基因组稳定性的主要挑战,可由复制抑制剂或复制蛋白异常表达诱导。通常,只有10%-30%的"许可"复制起点会被"激活",其余处于休眠状态。当发生RS时,这些休眠起点被激活以确保复制完成。如果"许可"起点数量减少,休眠起点也随之减少,导致DNA复制不足,尤其在RS存在时更为明显。部分删除MCMs在正常情况下可耐受,但在复制抑制剂存在时会导致复制叉崩溃和细胞死亡。因此,干扰DNA复制已成为提高肿瘤细胞对复制抑制剂敏感性的方法,其中通过下调复制相关蛋白减少"许可"起点数量是主要选择。
TRIM21作为TRIM蛋白家族成员,大多数研究集中于免疫调节,其在肿瘤特别是结直肠癌研究中的报道较少,且尚未见其调控真核细胞DNA复制的报道。本研究旨在探索TRIM21在CRC中的表达特征、功能作用及分子机制,为CRC治疗提供新的靶点和策略。
研究人员采用多组学技术结合功能实验验证:①临床样本分析(98例CRC组织与97例正常组织的mRNA检测,87对组织的免疫组化染色);②体外细胞实验(HCT8/HCT116细胞系的基因敲降/过表达、细胞周期/增殖/凋亡检测、EdU/DNA纤维 assay);③分子机制探索(RNA测序、ChIP assay、荧光素酶报告基因、Co-IP);④体内实验(裸鼠异种移植模型);⑤药物敏感性测试(5-FU/SN-38处理)。关键技术包括免疫组化(IHC)、染色质免疫沉淀(ChIP)、分离新生DNA上的蛋白质(iPOND)和DNA纤维 assay等。
TR

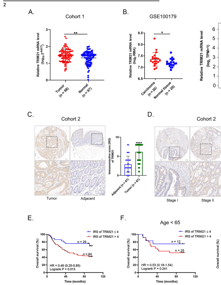
TRIM21水平与CRC患者临床病理特征和预后相关:在Cohort 1中,CRC组织TRIM21 mRNA水平显著高于正常组织,GEO和GEPIA数据库分析结果一致。免疫组化显示CRC组织中TRIM21蛋白水平显著高于癌旁正常组织,且AJCC III期组织中的TRIM21蛋白水平明显高于I期和II期。Kaplan-Meier生存分析显示TRIM21蛋白水平与CRC患者总生存期(OS)负相关,尤其在≥65岁患者中更为明显。

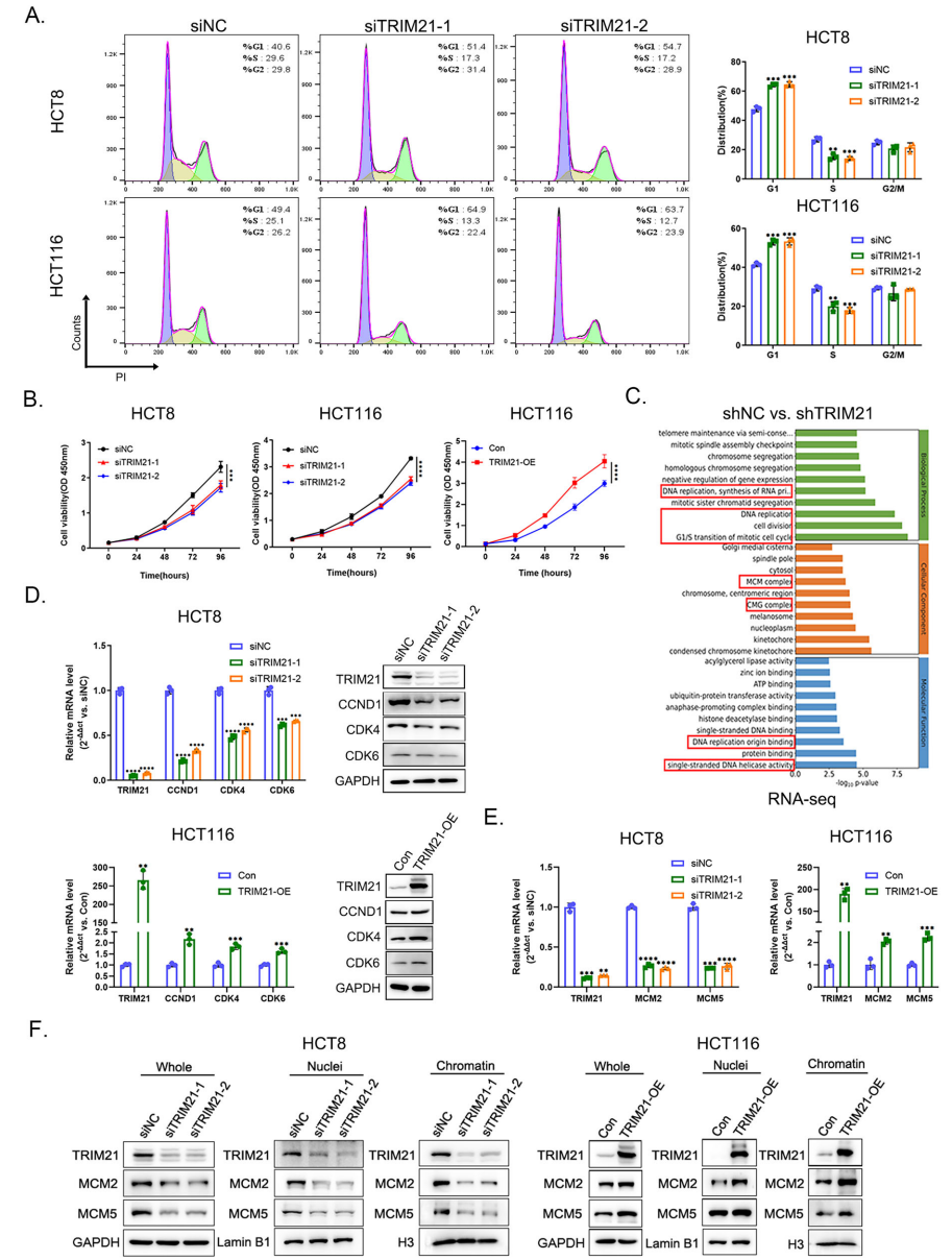
TRIM21调控CRC细胞增殖并与DNA复制相关:TRIM21敲降诱导G1期阻滞并减少S期细胞比例,抑制细胞增殖,而过表达促进细胞生长。RNA测序的Gene Ontology分析显示差异表达基因显著富集于G1-S期转换和DNA复制通路。TRIM21正调控CCND1、CDK4和CDK6表达,并在细胞核和染色质组分中正调控MCM2和MCM5表达。
TR

TRIM21调控CRC细胞中的DNA复制:TRIM21敲降组EdU阳性细胞比例显著降低,而过表达组相反。细胞同步化实验显示TRIM21缺失显著损害S期进入,表明其调控复制起始。DNA纤维 assay显示TRIM21敲降组DNA复制速率减慢,新合成DNA纤维长度缩短。
TRIM21蛋白的时空分布:TRIM21在细胞核和染色质组分中均有检测,在细胞周期各阶段均有表达,但在G1/S边界和早中期S期在细胞核中表达峰值,在染色质中0、2和4小时表达水平高于6小时。iPOND assay显示TRIM21蛋白在脉冲样本中高度丰富,而在追踪样本中不存在,表明TRIM21可能存在于复制叉周围。
TRIM21敲增强CRC细胞的化疗敏感性:TRIM21敲降增强不同浓度5-FU或SN-38对CRC细胞增殖的抑制效果。相对低浓度5-FU(0.625μg/mL)或SN-38(25 nM)与TRIM21敲降联合进一步增加凋亡细胞数量,效果优于单独处理。在5-FU耐药细胞系(HCT8-5FU)中,TRIM21敲降的抑制效果不明显。
TRIM21对DNA复制的调控独立于DNA损伤反应:HU处理增加γH2AX水平,但TRIM21敲降对各时间点无影响。UCN-01(CHK1抑制剂)或咖啡因(ATM/ATR抑制剂)不能逆转TRIM21敲降引起的EdU阳性细胞减少。HU处理增加CHK1(Ser345)磷酸化水平,而TRIM21敲降对CHK1磷酸化无显著影响。
TCF3调控CRC细胞的DNA复制:TRIM21负调控TCF3表达,而TCF3负调控MCM2和MCM5表达。ChIP assay证实TCF3蛋白直接结合MCM2/MCM5基因启动子区域,ChIP-seq结果支持这一发现。荧光素酶报告实验显示TCF3过表达抑制野生型MCM2报告活性,但对突变体无影响;对野生型MCM5报告活性强烈抑制,而突变体仅部分抑制。TCF3过表达抑制细胞增殖并减少EdU阳性细胞比例,而敲降有相反效果。TCF3过表达增强5-FU和SN-38对细胞增殖的抑制效果,并促进细胞凋亡。
TCF3下调部分恢复TRIM21敲降引起的DNA复制抑制:TCF3敲降部分恢复TRIM21敲降引起的MCM2和MCM5下调。TCF3下调部分逆转TRIM21敲降对细胞增殖的抑制效果。TCF3敲降部分逆转TRIM21敲降引起的EdU阳性细胞比例减少。TCF3敲降部分挽救TRIM21敲降在5-FU或SN-38处理时诱导的凋亡细胞增加。
TRIM21通过TCF3体内调控肿瘤生长:TRIM21敲降抑制体内肿瘤生长,5-FU处理进一步抑制肿瘤生长。TRIM21敲降组肿瘤组织中MCM2、MCM5、BrdU和MKI67水平降低,而TCF3水平升高。TCF3敲降部分恢复TRIM21下调引起的肿瘤生长限制。
研究结论与讨论部分强调:本研究证明TRIM21通过调控TCF3表达来调节MCM2和MCM5转录,从而影响CRC细胞的DNA复制和增殖。TRIM21敲降提高CRC细胞对复制抑制剂的化疗敏感性。TRIM21在不同癌症中通过其E3连接酶活性发挥多种作用,但本研究中发现TRIM21对TCF3的调控是E3连接酶非依赖性的,Co-IP实验未显示TRIM21与TCF3蛋白相互作用。过表达E3连接酶死亡突变体TRIM21(C16A)仍诱导MCM2、MCM5上调和TCF3下调,表明TRIM21的E3连接酶功能可能未参与此过程。ChIP assay未检测到TRIM21与TCF3启动子区域的直接结合,提示TRIM21与TCF3之间存在间接调控关系。TCF3在CRC肿瘤发生中起抑制作用,但TCF3对MCM2和MCM5的转录调控尚未见报道。研究表明异常MCMs表达可诱导RS并增强复制抑制剂的疗效。TRIM21敲降降低MCM2和MCM5表达并增强5-FU和SN-38对CRC细胞的抑制效果,这一发现尚未见报道。与近期Zhang等研究不同的是,本研究发现TRIM21敲降后CHK1(Ser345)磷酸化水平保持稳定,差异可能源于使用的细胞系或药物浓度不同。通过临床样本和一系列体内外实验,初步探索了TRIM21通过TCF3/MCM2/5轴调控DNA复制的机制,最终影响CRC发展和对复制抑制剂的化疗敏感性。
生物通微信公众号
知名企业招聘