
-
生物通官微
陪你抓住生命科技
跳动的脉搏
非肌肉肌球蛋白II介导卵丘细胞迁移:揭示小鼠排卵过程中精子抵达卵子的关键机制
【字体: 大 中 小 】 时间:2025年09月26日 来源:Communications Biology 5.1
编辑推荐:
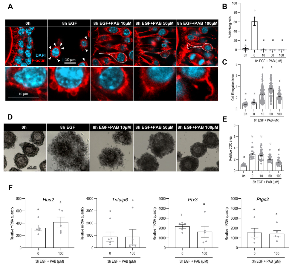
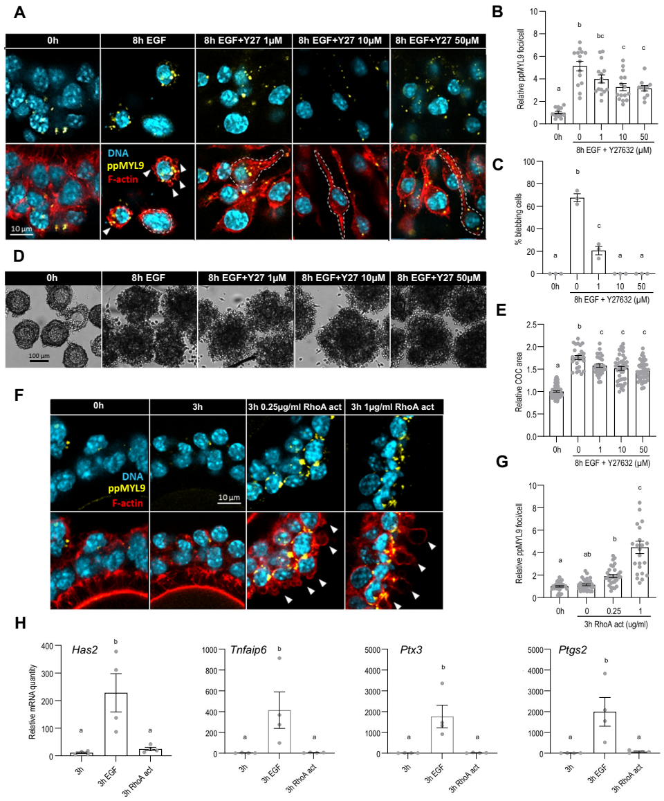
本研究针对哺乳动物排卵过程中卵丘细胞扩散机制不清的问题,通过体内外实验证实:EGF受体信号通过激活RhoA-ROCK/MRCK通路(非ERK依赖)磷酸化非肌肉肌球蛋白II(NMII),驱动卵丘细胞在透明质酸基质中迁移。该过程与ERK介导的基质生成协同作用,共同促进卵丘扩张,为精子穿透提供通道,对理解生育障碍和开发新型避孕策略具有重要意义。





生物通微信公众号
知名企业招聘