
-
生物通官微
陪你抓住生命科技
跳动的脉搏
基于多组学整合分析探究水飞蓟宾通过非编码RNA调控TGF-β2诱导的人眼小梁细胞纤维化机制
【字体: 大 中 小 】 时间:2025年09月26日 来源:BMC Genomics 3.7
编辑推荐:
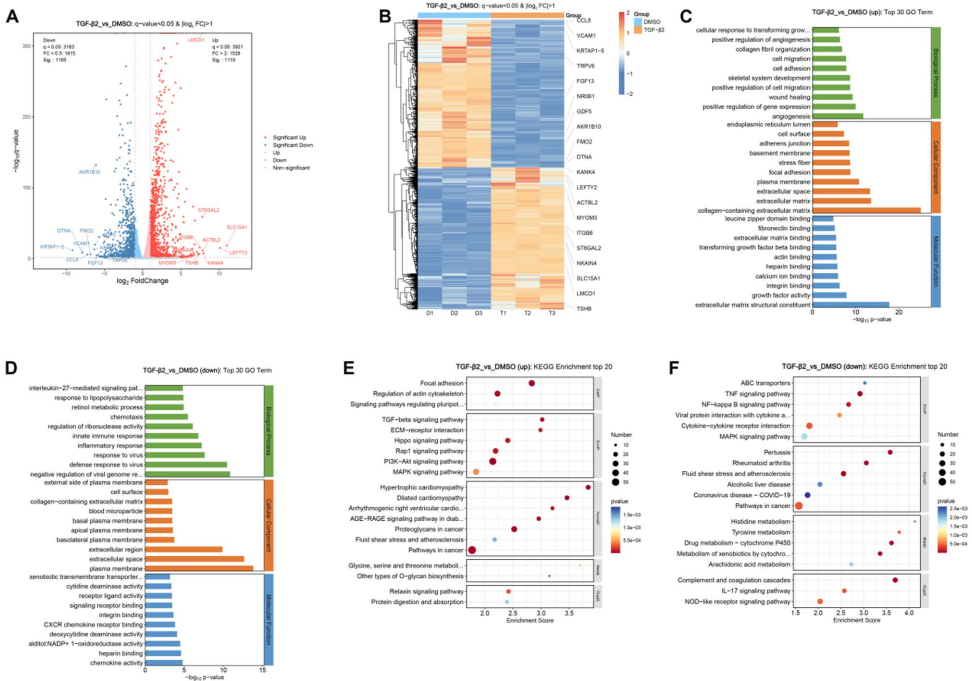
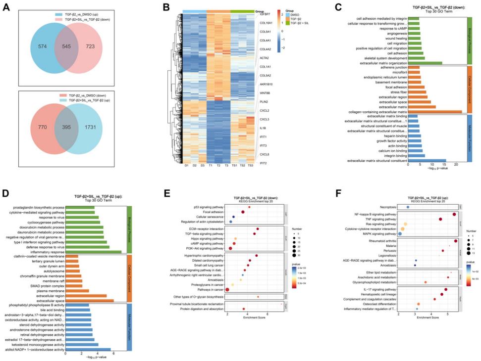
本研究针对青光眼患者房水中TGF-β2水平升高导致小梁细胞纤维化这一关键病理机制,通过RNA测序技术系统分析了mRNA、lncRNA、circRNA和miRNA的表达谱。研究发现水飞蓟宾能显著逆转TGF-β2诱导的ECM相关基因(COL1A1、α-SMA等)表达异常,并通过构建ceRNA网络揭示非编码RNA在调控细胞迁移、粘附和炎症反应中的重要作用,为青光眼治疗提供了新的药物靶点和理论依据。





生物通微信公众号
知名企业招聘