
-
生物通官微
陪你抓住生命科技
跳动的脉搏
从基因组比对到IMGT注释:牛T细胞受体TRG位点新基因发现与功能验证
【字体: 大 中 小 】 时间:2025年09月26日 来源:BMC Genomics 3.7
编辑推荐:
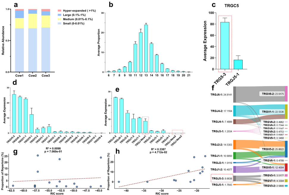
本研究针对牛T细胞受体TRG位点注释不全的问题,通过LAST比对工具和比较基因组学分析,在牛基因组中鉴定出1个新型TRGV、11个新型TRGJ和1个新型TRGC基因,并利用高通量测序验证新基因表达。该研究完善了牛TRG位点注释,为解析牛γδ T细胞高比例现象提供了关键基因组学基础,对理解反刍动物独特免疫生物学具有重要意义。



生物通微信公众号
知名企业招聘