
-
生物通官微
陪你抓住生命科技
跳动的脉搏
基于代谢组学的脂质代谢物与甲状腺癌相关性分析:探索肠道微生物-宿主互作新机制
【字体: 大 中 小 】 时间:2025年09月27日 来源:BMC Biotechnology 3.4
编辑推荐:
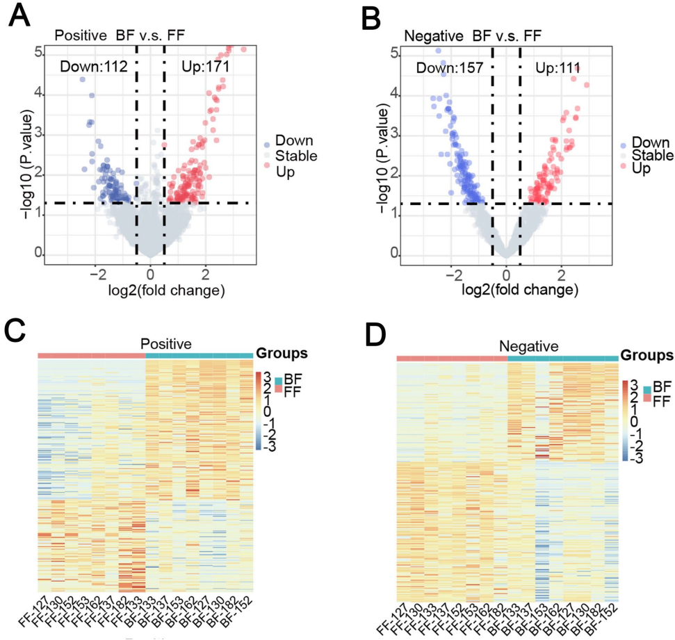
本研究针对甲状腺癌(TC)诊断生物标志物匮乏的临床困境,通过整合16S rDNA测序与代谢组学技术,对术前术后粪便样本进行多组学分析。研究发现甲状腺切除术后脂质代谢谱发生显著改变(283种上调、269种下调),其中胆固醇硫酸酯(Cholesterol Sulfate)上调和类花生酸代谢物下调提示固醇激素生物合成与花生四烯酸代谢通路异常,为甲状腺癌的微生物-代谢轴诊断提供了新型潜在生物标志物。




生物通微信公众号
知名企业招聘