
-
生物通官微
陪你抓住生命科技
跳动的脉搏
源自额颞叶痴呆患者的iPSC神经元揭示突触功能障碍与DNA损伤的新型病理机制
【字体: 大 中 小 】 时间:2025年09月27日 来源:Molecular Psychiatry 10.1
编辑推荐:
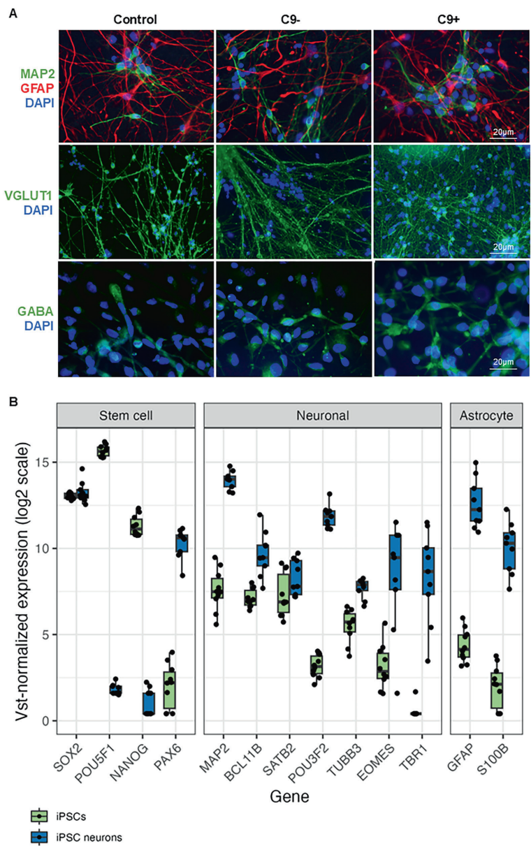
本研究利用C9orf72基因六核苷酸重复扩展(C9-HRE)携带者和散发性额颞叶痴呆(FTD)患者来源的诱导多能干细胞(iPSC)分化的皮质神经元模型,系统揭示了神经元中TDP-43胞质积聚、p62/SQSTM1囊泡增大、树突棘数量减少与形态异常等关键病理特征。研究发现FTD神经元表现出γH2A.X标记的DNA损伤反应增强、核形态异常及GABA能突触反应显著减弱,RNA测序进一步显示突触功能相关基因表达上调和DNA修复通路下调。该研究为理解FTD发病机制提供了重要的人类细胞模型,并为针对突触功能障碍的治疗策略开发提供了新方向。



生物通微信公众号
知名企业招聘