
-
生物通官微
陪你抓住生命科技
跳动的脉搏
基于基因组学的淡紫紫孢菌特异性分子标记开发及其在土壤定殖监测中的应用研究
【字体: 大 中 小 】 时间:2025年09月27日 来源:BMC Genomics 3.7
编辑推荐:
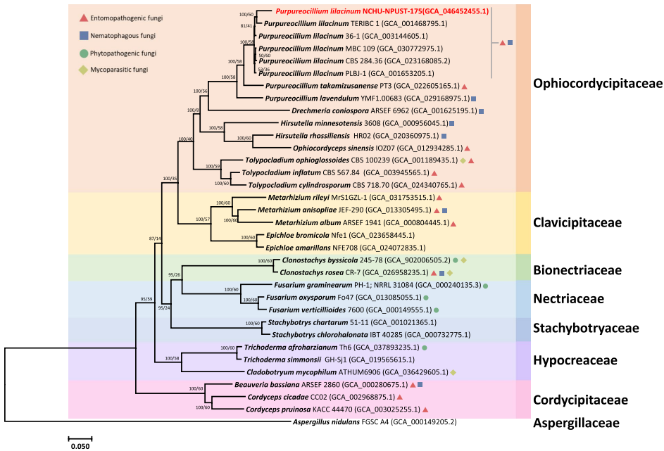
本研究针对昆虫病原真菌(EPF)田间应用后难以精准监测的难题,通过纳米孔长读长测序技术解析Purpureocillium lilacinum NCHU-NPUST-175菌株的全基因组,首次开发出基于独特基因组区域(DGRs)的菌株特异性分子标记。研究人员通过比较基因组学分析筛选出10组特异性引物,其中pl_1、pl_8、pl_10引物组可精准检测土壤中低至103分生孢子/克的真菌浓度,为EPF制剂的田间持久性监测提供了高灵敏度技术方案。



生物通微信公众号
知名企业招聘