
-
生物通官微
陪你抓住生命科技
跳动的脉搏
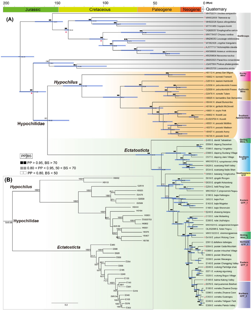
青藏高原阶段性隆升驱动亚洲谱系辐射:古老孑遗蜘蛛科 Hypochilidae 的多样化机制解析
【字体: 大 中 小 】 时间:2025年09月27日 来源:BMC Genomics 3.7
编辑推荐:
本研究针对古老孑遗蜘蛛科 Hypochilidae 的物种分化机制问题,通过多基因与线粒体基因组数据构建高支持度系统发育树,结合地质年代校准与生物地理学分析,揭示北美谱系受古老造山运动驱动而亚洲谱系受青藏高原阶段性隆升驱动的差异化辐射模式。研究发现亚洲类群自新近纪以来呈现爆发式分化,其物种积累速率显著高于北美类群,为造山运动驱动生物多样性演化提供了关键证据。研究成果发表于《BMC Genomics》。



生物通微信公众号
知名企业招聘