
-
生物通官微
陪你抓住生命科技
跳动的脉搏
肝螺杆菌CdtB毒素通过肠-脑轴加剧BALB/c小鼠脑损伤的机制研究
【字体: 大 中 小 】 时间:2025年09月29日 来源:Gut Pathogens 4
编辑推荐:
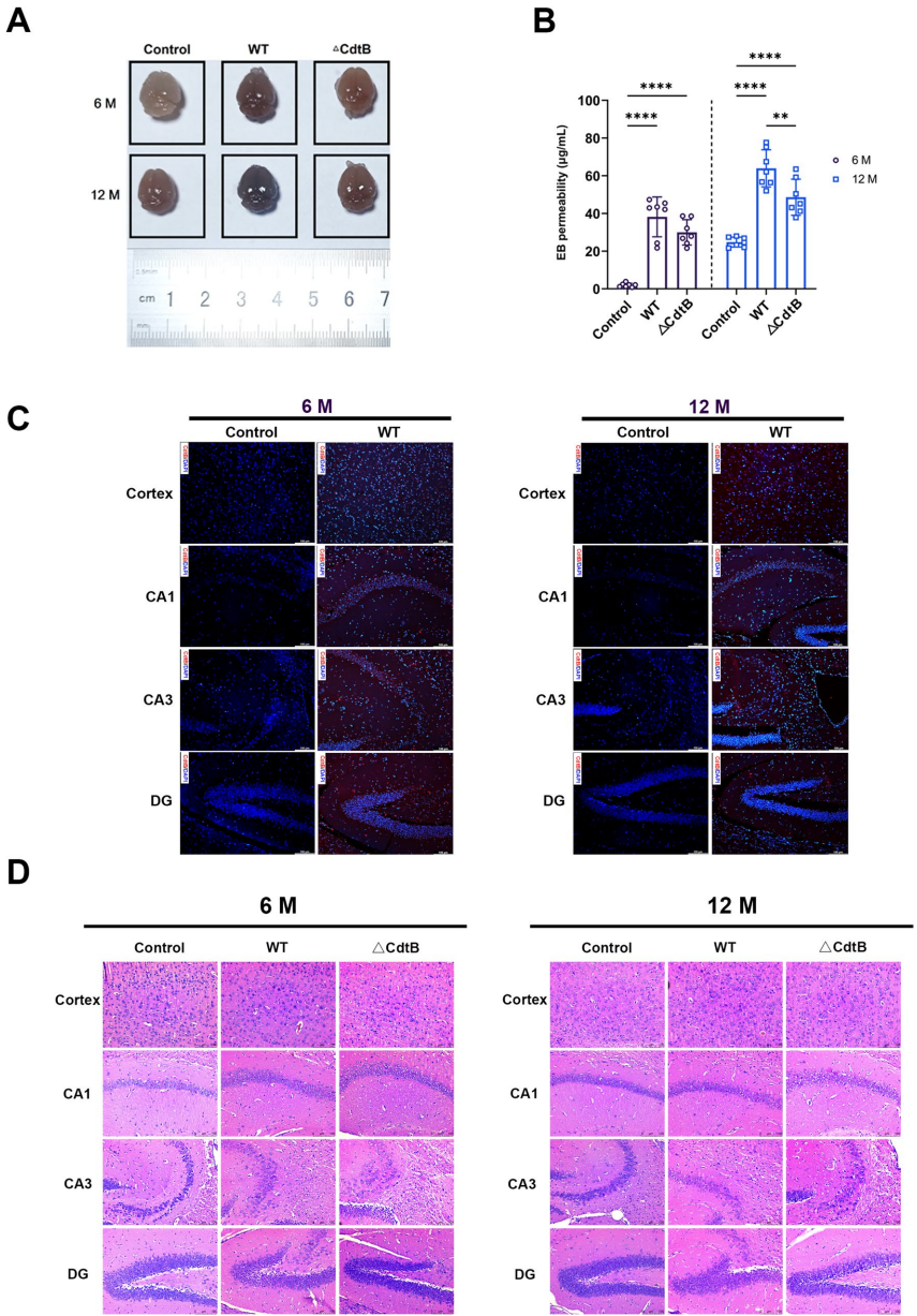
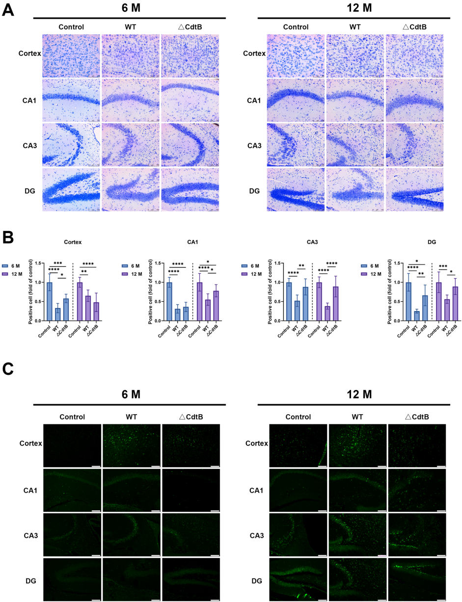
本研究针对肝螺杆菌(H. hepaticus)感染与神经退行性疾病关联机制不明确的问题,通过建立野生型与CdtB突变株感染模型,发现CdtB毒素可穿透血脑屏障、诱导脑内DNA双链断裂(DSBs)、促进β-淀粉样蛋白(Aβ)沉积和神经炎症,为肠-脑轴介导的神经损伤机制提供了新见解。





生物通微信公众号
知名企业招聘