
-
生物通官微
陪你抓住生命科技
跳动的脉搏
MMI 激光显微切割助力亚实性结节型肺癌多组学研究与诊疗新突破
【字体: 大 中 小 】 时间:2026年02月03日 来源:基因有限公司
编辑推荐:
近期,上海肺科医院团队在《Nature Communications》发表的研究,通过整合多组学分析首次系统描绘了 SSNs 演进的分子全景图,为肺腺癌的预防和治疗提供了新见解和新策略。
肺腺癌是肺癌最常见亚型,以亚实性结节(SSNs)为表现的类型占比逐年升高,对应原位腺癌(AIS)、微浸润腺癌(MIA)和浸润性腺癌(IAC)三个病理阶段,呈现从癌前病变到侵袭性癌的渐进过程。低剂量计算机断层扫描(LDCT)技术的普及,让越来越多以SSNs为表现的早期肺腺癌(LUAD)被发现。这类肺癌亚型预后相对良好,但结节生长异质性极强,部分快速进展为侵袭性癌,部分长期稳定。因此,深入了解SSNs的肿瘤发生和进展机制,对于实现肺腺癌的精准临床管理至关重要。
尽管已有研究探索了 SSNs 的基因组和代谢特征,但从癌前病变到侵袭性癌的蛋白质组及翻译后修饰(糖基化、磷酸化)特征仍不明确。蛋白质作为生物功能的直接执行者,其表达变化及修饰状态对肿瘤发生发展至关重要。近期,上海肺科医院团队在《Nature Communications》发表的研究,通过整合多组学分析首次系统描绘了 SSNs 演进的分子全景图,为肺腺癌的预防和治疗提供了新见解和新策略。

01 研究方法
研究团队前瞻性收集了上海肺科医院 66 例经手术切除的 SSNs 肺腺癌组织及配对癌旁正常组织(NATs),涵盖 17 例 AIS、24 例 MIA 和 25 例 IAC。经病理验证确保肿瘤纯度 > 50% 且坏死率 < 20%。
研究采用多组学整合策略,对样本进行全外显子测序(WES)、蛋白质组学、磷酸化蛋白质组学和糖蛋白质组学分析,同时结合细胞实验、动物模型验证及临床数据,系统解析 SSNs 演进的分子机制。其中,FFPE 样本的肿瘤细胞精准富集由MMI激光显微切割技术完成,而蛋白多组学样本则利用Covaris CryoPREP仪器冷冻粉碎后进行分装用于后续分子表征。

02 研究成果
SSNs 的多组学全景特征
研究成功鉴定出 10,255 种蛋白质、27,283 个磷酸化位点和 12,480 个糖肽,发现从 AIS 到 MIA 再到 IAC,肿瘤大小、实性成分大小及占比逐步增加,且组学特征呈现显著的阶段特异性差异。基因组分析显示,EGFR 突变率为 51%,显著高于西方人群(15-20%),符合亚洲肺腺癌患者的分子特征;TP53、RMB10 和 MUC16 突变率与既往大规模研究结果一致(图1)。

图1. 亚实性结节的蛋白质基因组学景观
通过非负矩阵分解(NMF)进行多组学无监督聚类,将患者分为三个集群,分别对应不同临床和分子特征。糖基化模式的研究显示,含有寡甘露糖、高甘露糖和岩藻糖基化糖链的完整糖肽分别在不同集群中富集,且糖基化酶与寡甘露糖糖肽呈正相关。另外,部分激酶(ERK1、ERBB2 等)在晚期集群中活性升高。这些发现为治疗干预提供了方向(图2)。

图2. 用于治疗干预和早期检测的肺腺癌多组学分析
而在诊断标志物方面,具有寡甘露糖和高甘露糖的NAPSA 糖肽在肿瘤与正常组织中的差异比蛋白质本身更显著;血液 CA15-3(MUC1 的可溶性亚型)作为潜在标志物的诊断灵敏度和特异性分别为 56.7% 和 78.8%。
组学特征揭示肺癌前病变的肿瘤发生机制
在癌前病变 AIS 阶段,蛋白质组和磷酸化蛋白质组分析均显示胆固醇代谢通路异常激活是肿瘤发生的关键分子事件。功能验证表明,抑制胆固醇代谢通路中的关键分子 PCSK9,可促进 HCA2-TERT 细胞转化为肿瘤细胞,并加速小鼠肺类器官的生长和肿瘤形成。临床队列分析进一步证实,血液总胆固醇水平过高(>240 mg/dl)或过低(<160 mg/dl)的人群肺癌发病风险均有所增加,提示胆固醇代谢失衡可能是 SSNs 发生的重要诱因(图3)。

图3. 蛋白质基因组学特征揭示肺癌前病变的肿瘤发生
内质网应激是AIS进展到IAC的标志和药物靶点
研究发现,内质网蛋白加工通路在三大组学中均呈现渐进性富集,是 AIS 向 IAC 进展的核心标志。持续的内质网应激导致未折叠蛋白反应(UPR)激活,促进肿瘤细胞的恶性转化,这为潜在的治疗靶点提供了方向。为探究其抗癌效果,研究人员使用 PDI 抑制剂 CCF642 增强 ER 应激,发现可显著抑制 PDX(人源性肿瘤异种移植)模型和 PTC(人源性肿瘤样细胞团)模型中的肿瘤生长,延长荷瘤小鼠生存期(图4)。

图4. 内质网应激是 AIS 进展为 IAC 的标志和药物靶点
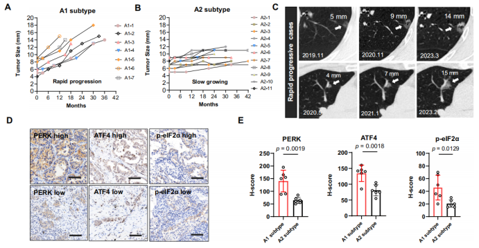
此外,临床样本分析显示,ER 应激标志物(PERK、ATF4、p-eIF2α)在快速进展型 AIS(A1 亚型)中的表达显著高于稳定型 AIS(A2 亚型),且 PERK 高表达患者术后复发风险显著增加,提示其可作为预测结节进展风险的可靠生物标志物(图5)。

图5. 内质网应激是临床上AIS进展为IAC的标志
03 小结
本文通过对亚实性结节型肺腺癌开展多组学分析,揭示胆固醇代谢异常是肿瘤发生的核心驱动、持续内质网应激是肿瘤进展的关键标志,同时鉴定出相关诊断标志物与治疗靶点,为该类肺癌的精准诊疗提供了重要依据。
文章中蛋白质组学及相关修饰组学实验委托外部服务商完成,而在前期样本处理过程中,用到了Covaris CryoPREP仪器进行冷冻粉碎,然后将材料分装用于后续的分子表征。

而基于FFPE样本的WES则利用MMI激光显微切割技术进行精准细胞分离后进行测序分析。


Covaris CryoPREP CP02自动干性粉碎系统,可为多组学分析提供均质化基础。该方法可提升数据的可重复性,便于样本运输和储存,尤其适用于样本难处理、样本量有限的情况,为多组学研究开辟了更可靠、高效的路径,在癌症研究等依赖精准多组学数据的领域具有重要应用价值。目前利用CP02进行样品粉碎后,将样品分为多份进行不同组学研究已成为一种常规的实验方法,更多Covaris CryoPREP CP02低温粉碎的信息请见:做多组学,首先得搞清楚这件事;多组学分析前处理的不二之选——Covaris低温干燥粉碎技术
MMI CellCut激光显微切割系统,利用精确聚焦的紫外激光将特定类型的组织或细胞从石蜡切片、冰冻切片以及细胞涂片等各种样品上分离下来,具有快速、准确且操作简便的特点,可为肿瘤、神经科学等领域的组织异质性研究提供强大技术支持,助力疾病机制揭示和新型诊疗手段开发。更多MMI CellCut激光显微切割的文章解析请见:MMI激光显微切割系统助力解释小鼠行为模式的神经机制;《Nature》研究揭示乳腺癌预防的全新分子机制——MMI激光显微切割+Covaris微量蛋白提取功不可没!;基于MMI激光显微切割的空间蛋白组学研究正在遍地开花
基因有限公司作为MMI及Covaris产品中国区合作伙伴,可为感兴趣的客户提供专业的产品咨询、技术答疑及联系试用等。
关于基因
基因有限公司成立于1992年,是一家提供生命科学科研仪器、试剂耗材和技术服务的综合服务商。基于“Gene Brightens Every Life • BioTech Connects the World”——“基因燃亮生命 • 生物技术连接世界”的愿景,专注于生命科学领域前沿技术的引进和推广,致力于推动该领域国内科研机构硬件水平及实验方案的革新与升级。同时,公司也一直致力于自主品牌的科研设备的研发与生产,拥有一系列通用性强、互补性高的自主品牌产品。
基因的服务网络遍及全国各地十多个大中城市,拥有包括仪器销售,试剂销售,市场与技术支持,维修,客服,物流等多个部门组成的完整服务体系。
我们希望通过不懈努力,为您的成功铺路搭桥,也为中国的生命科学事业赶超世界先进水平尽一己之力。欲了解更多信息,请访问www.genecompany.cn。